La carrera moral de jóvenes que “caen”
y “se rescatan”
Guido García Bastán, Florencia Caparelli
y Horacio Luis Paulín
Introducción
Desde principios del siglo xx los estudios sobre juventudes vienen configurando un campo prolífico y multidisciplinario de estudios que –incluso con sus disensos– ha arribado a un acuerdo significativo respecto de considerar a la juventud como una categoría socio-histórica. Partimos del supuesto de que la niñez y la juventud son construcciones sociales, categorías “descubiertas” por la modernidad (Aries, 1987), relativas a un conjunto de prácticas que, transcurrido el Medioevo, irían configurando nuevas sensibilidades (Elias, 1998) y, fundamentalmente, una separación del mundo infanto-juvenil respecto del adulto.
Sin embargo, en las teorías clásicas que corresponden a nuestro campo disciplinar, la psicología, este grupo etario ha sido tratado generalmente como adolescente; un matiz de fuerte carga simbólica, heredero de las primeras teorizaciones de Stanley Hall (1906) en el contexto norteamericano. El psicólogo concebía este período vital como momento de tormenta y estrés, atribuidos a repentinos cambios físicos y morales[1]. Por su parte, el psicoanálisis, en tanto vinculaba la adolescencia con un súbito resurgir de las pulsiones sexuales tras un período de latencia, compartía con Hall la visión de esta etapa como turbulenta y signada por el conflicto. A ello se añade, a partir de las contribuciones de Erikson (1988), la vivencia de un sentimiento agudo de la existencia, que posibilitaba la constitución de una identidad coherente (y adulta).
No pretendemos agotar aquí la exposición de lo que la psicología tendría para decir acerca de los adolescentes. Las pinceladas teóricas que presentamos bastan para reconocer en estos planteos clásicos, elementos propios de una concepción “maduracionista” de la adolescencia (Carretero, 1985). Vetusta en las discusiones académicas pero vigente en el sentido común (Revilla Castro, 2001). En ella se enfatiza la crisis identitaria juvenil como momento de preparación para la adultez, oponiéndola a cierta estabilidad putativa de la que gozaríamos los adultos (Duarte, 2000). Dicho tratamiento, conservador y adultocéntrico, suele omitir la referencia a condicionamientos de género, etnia y clase social, que operan sobre la diferenciación de esta etapa vital (Revilla Castro, 2001; Alpízar y Bernal, 2003; Álvarez, 2016).
Sin embargo, como señala Revilla Castro (2001), no caben dudas respecto de que la adolescencia comporta ciertas modificaciones en la identidad. Consideramos que –incluso acordando en que el tránsito por la adolescencia en sociedades modernas no debería ser (al menos no a priori) más problemático que el de la adultez– apartarnos de la pregunta por su desarrollo impediría captar las particularidades que presenta el proceso de devenir jóvenes en la constitución identitaria.
En este capítulo, recuperamos la mirada de los jóvenes para analizar los rasgos que estos procesos podrían asumir en los sectores populares de Córdoba. Para ello, trabajaremos específicamente con microrrelatos referidos a momentos situados en la adolescencia de nuestros informantes, que los jóvenes narradores describen como problemáticos. Los jóvenes de nuestra muestra aluden a situaciones relacionadas con los consumos problemáticos y/o la participación en actividades delictivas, mediante categorías tales como “caídas”, “decadencias” o “derrapes”.
En Argentina, estos procesos han sido interpretados en relación a la categoría nativa del “rescate”. María Epele (2010) lo analizó como prácticas y narrativas sobre los modos de regular los consumos problemáticos[2], asociando su emergencia a un contexto de profundización de las condiciones de pobreza, exclusión y vulnerabilidad social durante la “postcrisis” del año 2001. En ese momento, cobraba centralidad la disponibilidad de ciertas personas dispuestas a prestar ayuda. Esta última proposición se reedita en otros trabajos que han analizado el rescate como práctica religiosa (Castilla, 2013), como acción de moderación de la conducta ante otros (Previtali, 2010) o, en términos psicológicos, como proceso de reconfiguración identitaria (Villa, 2013).
Luego de recuperar estas lecturas antropológicas y psicoanalíticas exploraremos las tramas de nuestros relatos atendiendo especialmente a los elementos que se articulan en sus inicios, nudos y desenlaces. Nos orientará la pregunta por las circunstancias que pudieran resultar problemáticas en su proceso de devenir jóvenes y “madurar”, así como los modos en que emerge el self en estas narraciones.
En la segunda parte, abarcaremos un conjunto más amplio de relatos juveniles de la muestra para dialogar con lo que los narradores comprenden como un proceso “madurativo” necesario para llegar a la adultez. Adelantamos al lector que encontrará en este apartado una confirmación de la canonicidad de la que goza la matriz adultocéntrica (Duarte, 2012). Aspecto que, en nuestra interpretación, se articula con la carrera moral (Goffman, 2006 y 2007) de estos jóvenes.
Los sentidos del cambio y el rescate
Desde lecturas antropológicas, el rescate ha sido ligado al consumo de sustancias en los sectores populares. Como política informal ligada a la promoción de la salud, el bienestar y la supervivencia, ha emergido en estos contextos sociales en correspondencia con la progresiva privatización del cuidado[3]. Dentro de las modalidades que pueden adoptar las prácticas de rescate identificadas en trabajos etnográficos, se destacan el rescate por amor (Epele, 2010) y el rescate por el evangelio, o la fe (Castilla, 2013).
La primera se inscribe en un dispositivo más general e informal de prácticas y narrativas que, en un contexto de fuerte vulnerabilidad social y económica, podrían modificar el patrón de consumo de sustancias. Ocurre cuando un usuario de drogas, generalmente varón, inicia una relación amorosa con una persona externa a las redes de consumo. La pareja conformada supone el establecimiento de un vínculo entre romance y supervivencia, y aleja a los sujetos de la exposición a situaciones de riesgo (Epele, 2010).
La segunda modalidad refiere al apartamiento del consumo intensivo mediado por prácticas y creencias de nuevas formas de religiosidad popular. Implica un proceso en el que se significan los hechos pasados o vividos, la posibilidad de acceder a un nuevo rol social (pastor, líder espiritual) y reconstruir nuevos vínculos, contando para ello con el apoyo del “pastor y de los hermanos de fe” (Castilla, 2013, p. 67).
En Córdoba, los sentidos locales ligados a esta categoría la acercan a una acción inmediata de controlar y limitarse en la conducta con otros; esto es, moderarse, comportarse adecuadamente frente al consumo problemático, la violencia y el delito. En la etnografía de Previtali (2010) se identifica el cuidado del otro como recatarse o rescatarse, aludiendo, por un lado, a una demanda de control del comportamiento desde un adulto a los jóvenes y por otro, al sentido de “salvación” y recuperación del sujeto de una sucesión de acciones que se vislumbran condenadas a mayores perjuicios legales y sociales. Los jóvenes luego resignifican estos advertencias como consejos que se dan entre ellos, procurando el rescate como práctica de cuidado de sí, apoyado en sus círculos de sociabilidad amistosa y vecinal. Previtali (2010) también identificó un sentido preventivo del término rescatarse en el discurso de operadores comunitarios y vecinos, como advertencia anticipatoria de un porvenir adolescente problemático que ya en la niñez se considera predestinado.
En todos los casos se da cuenta de un proceso que solo es posible gracias a la portación de un capital social por parte de los jóvenes, que en este caso radica en la disponibilidad de ciertas personas que estén dispuestas a ayudarlos, que favorezcan el despliegue de procesos reflexivos y que puedan acompañar una reconfiguración identitaria (Villa, 2013). De este modo, las acciones, saberes y prácticas que le dan sustento al rescate, se integran por mandatos verbales dirigidos a los jóvenes, la acción intermediaria de algunas personas que se posicionan como soportes para el rescate de otros, como así también, por la estrategia reflexiva y auto-referente de rescatarse (Epele, 2010).
En síntesis, estas lecturas encuentran elementos comunes para pensar que el “rescate” requeriría de la participación de otros significativos que se posicionen como soporte para los jóvenes, o bien, como figuras identificatorias proveedoras de sentidos que puedan ser confrontados con la imagen previa que ellos tienen de sí mismos. Además, esta confrontación podría equipararse con una estrategia reflexiva y autorreferente que da como resultado nuevos sentidos, o al menos la posibilidad de poner en suspensión los previos.
Acerca de la perspectiva de análisis
Sparkes y Devís (2007) refieren a dos posiciones básicas que adoptan los investigadores a la hora de encarar el análisis de narraciones: “a) la del analista de relatos que realiza un análisis de la narración y piensa sobre los relatos, y b) la del relator de historias que realiza un análisis narrativo y piensa con los relatos” (p. 6).
La primera supone un criterio “realista”, que suele corresponderse con un análisis temático o categorial de los “hechos” relatados. La segunda –aquella por la que optamos en este capítulo– implica reparar en los recursos narrativos que las personas utilizan para contar historias. El análisis narrativo de las biografías permite examinar los mecanismos retóricos y la forma en que las personas representan y contextualizan su experiencia (Gibbs, 2012). Por lo tanto, nuestra preocupación no se orienta hacia la “veracidad” de los relatos construidos, sino hacia los modos mediante los cuales nuestros jóvenes informantes deciden narrarse a sí mismos, construyendo relatos que solo pueden alcanzar la verosimilitud (Leclerc-Olive, 2009)[4], pero que apelan en su construcción a narrativas canónicas propias de su universo cultural de referencia (Ricoeur, 1996; Brunner, 2006).
En las primeras sesiones de análisis colectivo trabajamos con las líneas de vida emergentes de todos los relatos, incluyendo los principales sucesos que los jóvenes indicaban como relevantes, junto con la información más amplia proveniente de nuestra estadía en el campo. En la comparación de los casos emergen varios relatos en los que los eventos mencionados como “caídas” aparecen como recurrencia en el tránsito de sus vidas a partir de los 11 y 12 años, coincidente con el egreso de la escuela primaria y con “agarrar la calle”. A partir de allí encontramos que la secuencia “caídas”, “darse cuenta” y “rescate /recuperación” era una constante en los relatos de algunos varones y mujeres entrevistados, aunque no de todos.
Es por ello que en nuestro afán por tratar con las problemáticas juveniles, en el primer apartado adoptamos un criterio de muestreo teórico (Glaser y Strauss, 1967) al interior del material de campo, orientados por la interrogación sobre los distintos modos de narrarse a sí mismos en estas situaciones significadas como problemáticas. Seleccionamos aquellos casos críticos donde las relaciones entre los elementos que pretendemos estudiar se hacen especialmente claras. Por tal motivo, allí se recuperan fragmentos de los relatos de quienes narraron situaciones problemáticas durante el transcurso de su adolescencia (tabla 1). Esta primera pauta, nos permitirá revisar y ampliar el análisis sobre el conjunto total de relatos de la muestra con el objetivo de explorar algunas hipótesis emergentes.
Tabla 3. Jóvenes que relataron “caídas”
Narrador/a |
Edad en la que ocurre la “caída”
|
Problemática narrada |
Diego, 19 años |
16 años |
Consumos problemáticos |
Ezequiel, 18 años |
12 años |
Consumos problemáticos |
Juan, 20 años |
12 años |
Consumos problemáticos y actividades delictivas |
Leandro, 19 años |
16 años |
Consumos problemáticos y actividades delictivas |
Paula, 16 años |
14 años |
Consumos problemáticos |
Pedro, 24 años |
17 años |
Consumos problemáticos y actividades delictivas |
Pilar, 17 años |
14 años |
Consumos problemáticos |
“Caer”, “darse cuenta” y “cambiar”
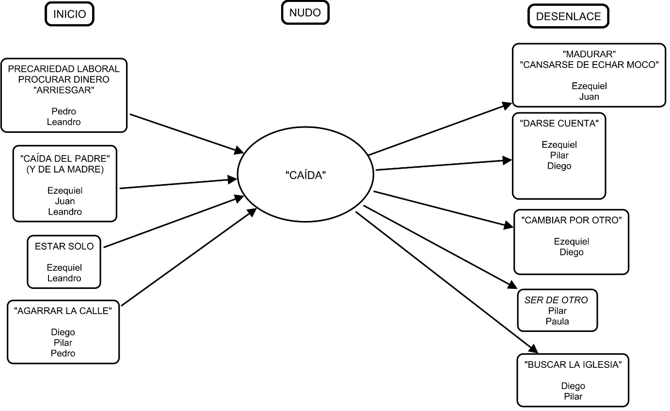
Los microrrelatos que analizamos en este apartado refieren a situaciones vitales críticas narradas por algunos jóvenes de la muestra, a las que denominaremos “caídas”, recuperando algunas de las expresiones nativas. Organizaremos la presentación atendiendo a los componentes básicos de una estructura narrativa: inicio, nudo y desenlace (Gibbs, 2012). A su vez, referiremos a los personajes que aparecen en estos microrrelatos y a la manera en que es construido el narrador.
Los relatos sobre caídas remiten a experiencias que los jóvenes significan negativamente, desde un lugar de relativa superación en el tiempo presente de la narración. Se alude a momentos de consumos problemáticos y salidas nocturnas caracterizadas por los excesos. Sin embargo, en algunos casos esto se vincula también a la participación en actividades delictivas.
Inicio
En todos los relatos existen referencias a la situación o evento detonante de la caída, a la vivencia de la caída y al momento “post-caída” que presenta diversos matices. En algunos fragmentos, el yo que emerge porta aires de superación. En otros (incluso dentro del mismo relato) este se muestra temeroso de retornar al momento anterior. En uno de los casos analizados parecería que la situación de caída no termina de resolverse o se resuelve de manera parcial.
El detonante de la caída en los casos de Pilar, Pedro y Diego es incierto. La trama inicia en una voluntad espontánea de “agarrar la calle” que deriva en la caída:
Empecé a salir a la calle pero a los 13 yo le apilaba a mi papá, él cortaba ladrillo y yo le apilaba. Y él ahí me daba 5 pesos, yo me acuerdo me iba a la casa de mi tía, y me juntaba con mis primos ahí, ¡qué!, mis primos sabían dónde vendían faso y salían 50 centavos, ¡qué!, me compraba dos. (Pedro, 24 años)
Siento [lamento] haber hecho cosas que no debía; agarrar la calle (como una forma de decir), drogarme o tomar. (Pilar, 17 años)
Antes salía lunes, martes, jueves, viernes, sábado, domingo. Era joda, joda, joda. Donde había juntada estaba yo, donde había alcohol estaba yo, mujeres, de todo, hasta droga, todo, todo. (Diego, 19 años)
Sin embargo, la caída de Pedro parece iniciar cuando, a raíz de sus consumos y actividades delictivas, sus padres deciden “correrlo” de la casa. A partir de ese momento él relata haber tenido que “rebuscárselas”. En este sentido, algunos relatos también identifican el contexto económico y las características del mercado laboral como factor que participa en la configuración de la caída:
[Hacía] lo mismo que hacemos los que no tenemos laburo, salí a buscar plata por ahí, hacer la fácil, pero arriesgás una banda, arriesgás la vida. Salís por ahí pensando en si vas a volver o no, si vas a volver herido […] Yo creo que lo que más me marcó fue que me hayan corrido de mi casa […] me fui a vivir a la casa de un amigo, estuve ahí 3 meses y ahí como ese chabón era dos años menor que yo y estábamos viviendo en la casa del tío […] y… bueno […] ahí era rebúscatela y tenía que hacer plata para comer. (Pedro, 24 años)
De modo similar, en el caso de otros jóvenes como Ezequiel, Leandro y Juan, el relato se inicia con un elemento causal: la “caída del padre”:
Mi viejo trastabilló y lo llevó a una situación de cárcel […] Él cae preso porque mató a mi padrastro y eso creo que me marcó una banda, porque lo siento como muy personal a esa cuestión […] en ese momento fue mucha convulsión y me dio pie a hacer cosas que yo no quería hacer y que… después cuando fui madurando me di cuenta. (Ezequiel, 18 años)
Cuando cayó mi viejo, yo también me caí: empecé a robar y me drogaba […] mi mamá trabajaba todo el día y me tenía que criar solo y con mis hermanos. (Leandro, 19 años)
Yo cambié cuando se fue mi viejo que ahí ya… después, bueno cayó mi hermano y se puso mal mi vieja [enfermó] y ya ahí cambió un poco también […] tenía que laburar, robar, hacer lo que sea para comer así para darle a ella, y bueno entonces ahí laburaba y cuando no se podía laburar, iba y robaba. (Juan, 20 años)
Los padres de Ezequiel y Leandro son apresados. En el caso de Juan, el padre simplemente abandona el hogar familiar. Sin embargo, como dejan entrever los fragmentos anteriores, otro elemento acompaña transversalmente las tramas que estos tres jóvenes construyen: el desplazamiento de la figura de la madre que, en un caso enferma y fallece y en los otros debe abocarse completamente a trabajar, a expensas de su presencia en el hogar:
Es feo no tener a tu mamá en tu casa, pero está bueno porque te enseña a vos a mantener la casa en orden. (Ezequiel, 18 años)
Lo que estos jóvenes relatan como una caída del padre parece ensamblarse entonces a la caída, no tan enfatizada en términos causales (aunque no por ello menos relevante), de las madres. Esto produce en la trama un escenario propicio para la “caída” personal, nudo de sus microrrelatos.
Nudo
La vivencia de la caída es descripta como una circunstancia simbólicamente distante, aunque a veces temporalmente muy próxima, que supuso un cambio a partir del cual se construye el self presente del narrador.
Tenía una vida de mierda, salía más de noche que de día. La clase de amigos me había perdido […] Era un pasado muy oscuro estaba metido en cada lugar… juntarme con cada puntero, así, estaba metido en cada casa. […] Yo lo vivía como un pasatiempo porque no sabía lo que era la calle, yo creía que eso era normal, pero después me di cuenta de las cosas, me empecé a dar cuenta, y agarré y me aparté. (Diego, 19 años)
Me peleaba con todos. Me drogaba en el colegio. Estaba zarpado en cachivache. Andaba con la fana. Re asqueroso era. (Leandro, 19 años)
Me iba todo el tiempo al baile y tomaba alcohol y me drogaba […] Sola, o con chicos amigos o amigas, pero me iba, generalmente, sola porque no me gustaba andar con nadie. No era que tenía que esperar a alguien […] Mi mamá y mi papá no me querían dar más plata porque sabían […] Salía a divertirme y drogarme y tomar porque me gustaba tomar. Hasta ahora me gusta tomar. (Pilar, 17 años)
La caída se describe aludiendo a un tiempo pretérito en el que el yo del narrador no consigue reconocerse. Expresiones como “Re asqueroso era” o “creía que eso era normal” sancionan un pasado connotado negativamente y, en simultaneidad, operan un distanciamiento respecto de aspectos rechazados para la construcción identitaria presente. No obstante, la última línea del fragmento de Pilar nos ofrece un contrapunto: el yo del presente podría conservar aún trazas de ese “pasado muy oscuro”. Como veremos a continuación, esto supone un riesgo de retorno del que nuestros narradores se ocupan en la construcción de sus desenlaces.
Desenlace
Los niveles de agenciamiento personal manifestados durante los desenlaces son variados. Algunas veces se construye una imagen heroica del narrador, mientras que en otras se señalan ciertos resguardos en relación a la posibilidad de volver al momento anterior.
También se presentan variaciones y solapamientos entre diversas vías de resolución de la posición del narrador. En ciertos relatos, suponen un momento de epifanía (condensado en la expresión “tengo que cambiar”), en el cual el yo evalúa las acciones desde nuevos marcos interpretativos:
Cuando yo me empecé a dar cuenta de que mi novio cayó preso […] Sí. Ahí es donde me di cuenta que tengo que cambiar. (Pilar, 17 años)
Estaba en la nada, sentía que estaba haciendo todo mal y decía yo mismo “estoy haciendo todo mal y lo sigo haciendo”, es como que te metés y no salís […] empecé a cambiar mi imagen, empecé a cambiar el trato con las personas, empecé a cambiar la relación con mi familia, empecé a cambiar en el colegio, empecé a cambiar en la clase de amigos que tenía, cambié una banda. (Diego, 19 años)
La noción de epifanía es entendida como una vivencia que conlleva a una revelación que deja marcas en la vida del joven y cuya significación se da de manera retrospectiva en la medida en que el hecho está siendo reexaminado a posteriori (Denzin, 1989 en Kornblit, 2004), lo que permite ligar estos giros narrativos a momentos reflexivos en los que los marcos interpretativos sufren modificaciones, en un sentido similar a lo que supone la reconfiguración identitaria (Villa, 2013).
El recurso narrativo de “darse cuenta” permite a estos microrrelatos operar un “efecto bisagra” en las tramas biográficas. Sin embargo, es claro que en ningún caso se supone un cambio irreversible. Esto se pone en evidencia cuando los relatos incluyen acciones de sus protagonistas orientadas a prevenir el retorno al momento previo. En nuestra interpretación, podrían pensarse como prácticas de autocuidado, relacionadas a lo que los trabajos citados comprenden en términos de “autocontrol” y reflexividad (Previtali, 2010; Villa, 2013):
Cuando yo veo que hay un chabón que está metido más o menos en la misma de antes me alejo, no quiero saber nada, ni lo saludo. (Diego, 19 años)
La literatura me sirvió una banda […] leer mucho me sirvió para no estar pendiente de la calle. (Ezequiel, 18 años)
Yo hace tres años que vivo acá, con el chico con el que estoy viviendo, con Néstor. Hace tres años que estoy de novia y juntada vivo acá. Y, por eso, en eso cambié: en que, antes cuando no estaba con él, yo andaba en la calle; por ahí, ni iba a mi casa. Y, estando con él, ya no salgo. Voy a mi casa más seguido, me veo con mi mamá […] Cuando le conté a mi mamá la decisión de juntarme, lo tomó bien […] Sabe que es una buena persona, que no anda robando […] De ser la novia pasé a ser la mujer. Es un cambio eso. Antes, él se buscaba para cocinar; ahora, yo le busco para cocinarle. Eso, me gusta. También, antes le lavaba la ropa la madre, ahora se la lavo yo. No me molesta lavarle nada a él porque es mi novio. (Paula, 16 años)
Tengo otros pensamientos…Que yo tengo que trabajar, que tengo que ser de la casa, que tengo que ver a mi papá y a mi mamá bien, a mi hermana bien. Poder llevarle cosas a mi novio [a la cárcel] y no que la madre esté todos los días hasta el día que salga. Estar con él, ser para él y nada más. No sé, tengo miedo de agarrar las calles […] Porque a mí me gusta la droga. Yo no voy a decir que no, es verdad. (Pilar, 17 años)
Si para Ezequiel el disfrute de la literatura –aquello que en el desenlace de su relato le permitió “ver la luz”– constituye el modo de mantenerse al margen de actividades que vincula con su “entrada en decadencia”, la voluntad de Pilar para construirse desde un rol femenino tradicional (mujer que se recluye al ámbito doméstico y desde allí cuida a otros), se conjuga con el temor de volver a “agarrar la calle”; ese espacio simbólico, simultáneamente atractivo y riesgoso (García Bástan y Paulín, 2016). En su relato, el papel de mujer cuidadora –en tanto la aparta del circuito del consumo– se ajusta a los requerimientos del rescate. La trama de Paula es similar a la de Pilar en este aspecto; el proceso de “juntarse” con su novio Néstor (a quien ella describe como una “buena persona” que “no anda robando”) y comenzar a proveerle cuidados, resulta “protector”; es el evento al que atribuye su abandono del consumo. Las narrativas de estas jóvenes podrían ofrecer un matiz a la manera en la que Epele (2010) delineó el rescate como política de romance; aquí no serían los varones consumidores los que son rescatados por mujeres externas a las redes de consumo. También para las chicas la apuesta amorosa podría devenir en un dispositivo de rescate. Sin embargo la diferencia es clara, ya que ambas jóvenes se construyen desde lo que hace tiempo Ana Fernández (1993) identificaba como un síntoma epocal: la persistencia de una forma de subjetividad femenina: ser de otro. Sin negar la desventaja que supone para las mujeres la feminización del cuidado como pauta cultural (Bourdieu, 2000; Vaquiro y Stiepovich, 2010), en estas narrativas funciona como una pauta de cuidado personal.
Las tramas de algunos varones, en cambio, engarzan en la voz del narrador un yo heroico que “pone el pecho” y hace un cambio para otros: Ezequiel comienza a “empilar” (“ponerse las pilas”) por su madre; mientras que Diego dice haber tenido que “acarrear” por su familia dolorida ante la muerte repentina de un primo:
Cuando lo vi a mi viejo destrozado y a mi vieja destrozada agarré y dije “acá tengo que poner el pecho yo, tengo que cambiar”, y empecé a poner el pecho, acarrerar, acarrerar, acarrerar, hasta que se recuperó toda mi familia y seguí acarreando yo. Y ahí entendí que ese cambio me hizo bien, que tenía que cambiar. (Diego, 19 años)
Y eso creo que me marcó una banda porque lo siento como muy personal a esa cuestión. Y como que te hace pensar en otras cuestiones que te van, o sea… te van forjando en la necesidad de ayudar a tu vieja, así como que… Y bueno, che, estás acá, en una situación de pobreza, mucho mate cocido y… Bueno, encima tenés esta situación. Una madre destrozada, o sea… Yo lo menos que pensé fue: “tengo que empilar, tengo que empilar”. (Ezequiel, 18 años)
Así, percibimos que los mandatos tradicionales de género permean estas narrativas juveniles. Sin embargo, parecen dejar más expuestos a los varones, ya que el afincamiento a una feminidad hegemónica en el caso de las chicas parecería resultar tanto más protector en relación al consumo que la apuesta heroica masculina emprendida por algunos de nuestros informantes varones.
Complementariamente, la acción “cambiar” se asocia en algunos casos con una incursión en la religión, de modo similar a lo que otro trabajo citado previamente analizó como el rescate por la fe, cuando este supone la construcción de nuevos vínculos asociados a las redes evangélicas (Castilla, 2013). Diego y Pilar buscan apoyo en espacios religiosos. Diego encuentra allí nuevos referentes que ofrecen marcos alternativos para interpretar sus experiencias pasadas.
Hubo una época que no quería ir más y no sabía por qué y empecé a faltar al grupo, un montón de cosas, y ellos me llamaban, me iban a buscar a mi casa, en el auto […] y nos sentábamos a charlar, de cómo me iba en el colegio, qué me pasaba que faltaba al grupo y la verdad que me entienden bastante. (Diego, 19 años)
A modo de síntesis, la figura 1 presenta un esquema de los recorridos que pueden tomar los episodios de caídas durante la adolescencia de nuestros informantes. Nótese que los diversos detonantes y desenlaces pueden ser complementarios.
Figura 1. Estructura narrativa de los relatos sobre “caídas”

Como puede apreciarse en la figura previa, los desenlaces posibles remiten a salidas individuales que, a lo sumo, se hacen por otro, pero que carecen casi completamente de apoyaturas. Esto admite al menos dos interpretaciones: la primera, que los jóvenes podrían carecer de apoyo y entonces deben “autorescatarse”; y la segunda –en absoluto incompatible con la anterior– que su universo cultural de referencia les impone autoexigencias de corte individualista, desde las que construyen un self agente de su propio devenir.
Para algunos jóvenes, este cambio supone un proceso de “maduración”. El caso más claro quizá es el de Juan que relata haberse cansado de “echar moco” para comenzar a ser más cauteloso en sus consumos y prácticas delictivas a partir de haber cumplido la mayoría de edad. Este dato, que nuestro narrador presenta como una explicación lógica de su devenir biográfico, puede ser matizado a partir de constatar que estos personajes no necesariamente abandonan el consumo o el delito en el momento en que dicen haber “madurado”, como tampoco lo hacen los adultos presentes en sus relatos. Nos preguntamos entonces: ¿cómo se construye la idea de “maduración” en los relatos de nuestros informantes? ¿Qué significa “madurar” en el universo juvenil?
“Madurar” para no “ser corrido”. La narrativa adultocéntrica
Marcos vive en un barrio de la periferia de Córdoba. En su relato, reconocía allí un proceso de modificación en las relaciones de vecindad a partir de ciertas mejoras en las condiciones habitacionales:
Más que todo yo quisiera pagar impuestos ahí [en el terreno en que está ubicada mi casa], para que después no me corran, o si me corren que me den a pagar un terreno. Yo por lo menos sé que si pago un impuesto, voy a poder luchar por algo. (Marcos, 23 años)
Para este joven, pagar impuestos por la tierra en que se encuentra emplazada su vivienda supondría un recaudo ante la posibilidad “palpable” de que el municipio decidiera “correrlo”. Es claro que el uso del territorio es contingente, como también es claro que ello no puede más que suponer una dificultad para proyectarse a futuro. Pero más que enumerar aquí los variados motivos que dificultan la proyección biográfica de algunos de los jóvenes con quienes trabajamos, optaremos por hacer foco en un elemento que –como en el caso de Marcos– aparece con recurrencia en sus relatos: la construcción de un personaje que, en diversos escenarios institucionales, debe “madurar” para no “ser corrido”. En nuestra interpretación, se trata de un recurso retórico para resolver la continuidad de las tramas de los relatos, detrás del cual queda eclipsada la ausencia de soportes institucionales sólidos que permitan a los jóvenes su proyección biográfica.
En el apartado anterior, observamos que en reiteradas oportunidades los relatos evocaban situaciones vitales de superación personal (propias o de terceros) que suponen un proceso de “maduración”, efectivizado como un “cambio” y reconfiguración del self del narrador. En los relatos juveniles, “madurar” implica una capacidad para ubicarse en un momento “postjuvenil”, dejando de “echar moco” y abandonando las “cosas de chicos” para pasar a “rescatarse”. Al interrogar los relatos en busca de soportes para estos devenires, la familia aparece con insistencia. Las abuelas de Diego y Leandro son figuras claves en su “rescate” en algunos pasajes de sus narraciones. De modo similar, las novias de Marcos y Leandro resultan figuras que los movilizan a proyectar una vida familiar. Otras veces el cambio favorable, también para las chicas, se explica por la filiación:
E: bueno… y vos, a nivel personal, ¿qué significó para vos ser mamá?
Rocío: No sé, una experiencia linda… primero lo sentía raro, capaz porque tenía 14 años, pero bueno… después cambié un montón, después que la tuve a mi hija… antes era moquera… en 1ro y 2do era terrible… […] pero ahora cambié un montón, me hizo cambiar un montón. (Rocío, 17 años)
E: Vos creés que [tu sobrina] como que…
Natalia: Cambió, lo cambió a él [a mi tío]…
E: ¿En qué cambió y cómo era antes?
Natalia: Se volvió sano…Como que maduró.
E: ¿Por qué decís que maduró?
Natalia: Porque las cosas que él hacía eran cosas de chicos: se cruzan acá al frente, roban, no les importa si los ven […] Con la droga. Dejó de fumar cigarrillos, porro… él fumaba mucho… (Natalia, 23 años)
Algunos jóvenes describen las dificultades que supone “sentar cabeza” o “madurar”. El tío de Natalia, como Rocío, también “madura” cuando nace su hija. En ese sentido estas narrativas incluyen un otro significativo al que se remite su rescate. En estos casos puede tratarse de significaciones similares a las que Epele (2010) refiere como rescate por amor, resaltando la importancia de los vínculos parentales (maternos, paternos y filiales) y los vínculos de pareja como soportes de sus cambios connotados positivamente.
Distinto es el caso de Pedro, a quien sus padres –frustrados en sus intentos de que abandonase sus consumos problemáticos– lo “corren” del hogar familiar:
Hubo un tiempo que me corrieron de mi casa, estuve 6 meses fuera […] Estuve parando en la casa de un tío de un amigo y después 3 meses estuve ahí y después estuve 3 meses en la casa de mi hermana. (Pedro, 24 años)
El proceso de “madurar” se asienta sobre un horizonte de “cambio” gracias al cual el personaje aludido devendría en algo “mejor”. Los parámetros que definen el estatuto de quien debe madurar remiten a lo que en el apartado previo comprendimos como “caídas”: la participación en actividades delictivas, el consumo de sustancias ilegalizadas, y otros consumos que, aun siendo legales, puede percibirse como excesivos en relación al poder adquisitivo de la persona, sobre todo cuando ese consumo es sostenido por otros miembros de la familia. En los casos de Juan y de Pedro, como en el del hermano de Marcos, la expectativa familiar de que “maduraran” era acompañada por la acción de “hablar” con ellos:
Después me empecé a rescatar, me empezaron a hablar mis hermanas […] me decían que me ponga a laburar, que deje de echar moco, y yo les decía: “cállense la jeta ustedes”. (Juan, 20 años)
[Le decíamos a mi hermano] “tenés laburo, una casa, nos tenés a nosotros, tenés tu novia que está embarazada… ¿Qué querés demostrar?”. De mil formas quisimos ver lo que le pasaba y no pudimos darle una solución. Eso que mi [otro] hermano se ha cansado de hablarle. (Marcos, 23 años)
El personaje que debe madurar es construido como sujeto racional que necesita de la acción intermediaria de otras personas posicionadas como soportes. Tal como se desprende de las citas previas, los argumentos de quién “habla” apuntan hacia la promoción de anclajes institucionales clásicos; “laburo”, “casa” y “familia”. Desde allí, se hace comprensible que en ciertos relatos la expectativa de madurar y cambiar aparezca vinculada con la inserción laboral, el nacimiento de los hijos, o el restablecimiento del vínculo con la escuela, ámbito a veces imaginado como antesala del ingreso al mundo laboral del que también se puede “ser corrido”:
Natalia: [Del colegio] me corrieron por insultar a la profesora cuando fui a rendir.
E: ¿Por qué la insultaste?
Natalia: Porque no me quiso aprobar la materia; entonces, la mandé a la mierda.
E: ¿No volverías a la escuela?
Natalia: Sí. […] Porque quiero hacer otra cosa. Quiero otro trabajo: no trabajando de empleada.
E: ¿Qué trabajo te gustaría?
Natalia: Un callcenter, un súper. En alguna de esas cosas. (Natalia, 23 años)
Sin embargo, algunos relatos dejan en claro que la “maduración” no es siempre el desenlace. Marcos, por ejemplo, explicaba que en su familia se “cansaron de hablarle” a su hermano sin lograr que “sentara cabeza”. Similar es el caso de Natalia, cansada de que a su novio sus retos no “le entraran”, decide “correrlo” de la casa que compartían:
Hace como 5 meses que no nos vemos [con mi hermano] porque andaba robando… lo llevaron preso […] mi mamá se cagaba llorando por él y no… no sentó cabeza, seguía robando. Nosotros nos cansamos de hablarle […] y no quería entender, no quería entender. Hasta que un día se cansó mi mamá y lo corrió. (Marcos, 23 años)
[A mi novio] trataba de no seguirle la corriente. De retarlo a veces, pero no, no le entraba parecía. […] Entonces lo corrí [de mi casa]. Me agarró el ataque, me había cansado, le dije que se fuera. (Natalia, 23 años)
“Correr” a una persona parece constituir un recurso legítimo cuando –ante la falta de recursos asistenciales en ciertas situaciones problemáticas como los consumos– las circunstancias restringen el abanico de opciones. Como observábamos en una cita previa, en el caso de Pedro, esta condición supuso un recorrido itinerante en casas de familiares y amigos. Así, para algunos jóvenes el único soporte para “madurar” parece ser el apoyo familiar.
Cerrando este apartado podemos ver que para los jóvenes las instituciones tradicionales de la modernidad (escuela, familia, trabajo) continúan siendo los soportes para inscribirse en una temporalidad con proyección a futuro. En lo precario del anclaje en estas instituciones, encontramos parte de la explicación de sus dificultades para hacerlo. En otras palabras, la posibilidad permanente de “ser corridos” dificulta proyectarse hacia la “madurez”.
Reflexiones finales
En este capítulo identificamos algunos aspectos convergentes a una serie de microrrelatos referidos a “caídas”. En el primer apartado, observamos que estas narraciones comparten una estructura en la que identificamos momentos de inicio, nudo y desenlace, en cuyo despliegue vemos aparecer elementos recurrentes; la identificación de un momento de súbita caída (con algún detonante que antecede a la deriva) y el nudo de la historia caracterizado desde una distancia simbólica que permite que, en el desenlace, el self narrador ya “maduro” se reconfigure identitariamente por oposición a ese pasado ajeno.
Erving Goffman (2006) sostenía que como individuos atravesamos experiencias de aprendizaje relativas a nuestra(s) condición(es). Llamó carrera moral a la secuencia regular de cambios introducidos en el yo de una persona, “y en el sistema de imágenes con que se juzga a sí misma y a las demás” (2007, p. 133). Si bien los jóvenes no fueron una preocupación para este sociólogo, sí lo fueron los individuos portadores de un estigma. Su pensamiento resuena a esta altura del escrito, no solo porque la población en estudio es objeto de estigmatizaciones diversas (Chaves, 2005), sino también porque la carrera moral supone un proceso de modificaciones en la concepción del yo, que en los relatos juveniles quedó expresada de modo manifiesto. Al estudiar individuos estigmatizados, Goffman –al igual que nosotros– encontraba una serie de experiencias comunes. Una de las primeras –eslabón necesario para comprenderse portadores de un estigma– era la adopción del punto de vista de los “normales”; las creencias relativas a la identidad propias “del resto de la sociedad mayor” (p. 46).
Esta proposición nos permite comprender la presencia de concepciones conservadoras y meritocráticas en los relatos juveniles que, con la ingenuidad propia de quienes no compartimos sus vivencias, esperaríamos (y hasta desearíamos) encontrar excluidas de sus referencias culturales. Cuando indagamos, en el segundo apartado, los recursos narrativos que dan cuerpo a la idea de “maduración”, observamos la persistencia de una narrativa racionalista y adultocéntrica como matriz desde la que los jóvenes narran los devenires biográficos propios y ajenos. En la introducción hacíamos referencia a un conjunto de antecedentes que habían tratado ya con situaciones del tipo de las que nuestros informantes narran cuando aluden a sus caídas. Decíamos que estos compartían la proposición de acuerdo con la cual en las posibilidades de “rescate” cobraba centralidad la disponibilidad de personas dispuestas a prestar ayuda. ¿Qué aporta la mirada narrativa a esta línea de análisis?
La tarea de pensar con los relatos juveniles nos permite abonar la hipótesis de que en la carrera moral de nuestros informantes, la ausencia de soportes institucionales (inferible en nuestras narraciones y reconocida por los trabajos citados) se solapa con una exigencia de agenciamiento del yo que debe “madurar”. Esto se hace especialmente perceptible en los modos de construir los desenlaces de los microrrelatos sobre caídas. Observamos allí un narrador que se construye a sí mismo como actor protagonista de su propio “cambio”. En la idea de “madurez”, que a grandes rasgos nuestros jóvenes comparten, se invocan ideales de adultez ligados a anclajes institucionales tradicionales, que no necesariamente encuentran confirmación en los devenires vitales de las figuras adultas referenciadas por los microrrelatos (padres, madres y otros familiares). Como lo han mostrado algunos trabajos de investigación cordobeses, los jóvenes pertenecientes a las barriadas populares señalan que los adultos sostienen muchas veces una “doble moral”, por ejemplo, cuando sancionan el comportamiento delictivo de los jóvenes sin reconocer su participación en él, aun cuando integran activamente las redes de circulación y consumo de artículos robados (Hoya y Volando, 2017; Corvalán y Otero, 2017). Asimismo, los jóvenes de sectores vulnerabilizados son también objeto de enunciados negativizantes por parte de familiares y pobladores del barrio, configurándose “una matriz adultocéntrica que se presenta como la ‘realidad’” (Rebollo 2016, p. 160) en la que los mayores imponen valores sobre lo que se puede y debe hacer en esa cotidianidad que comparten y en la que se oblitera el reconocimiento de las dificultades, por ejemplo, con el consumo problemático de sustancias, las violencias y el delito, en los propios trayectos juveniles de los adultos (Rebollo, 2016).
Las narrativas analizadas reconocen la injerencia del contexto en las posibilidades de “caer” (por ejemplo, al atribuirlas a una ausencia paterna, a situaciones de soledad o a un escenario laboral poco propicio), pero luego este contexto –y el capital social que lo acompaña– pierde centralidad en la narración del “cambio”, pese a que contamos con elementos en los relatos que permiten inferir la existencia de redes de apoyo. Esto bien podría deberse a que el dispositivo conversacional que utilizamos en nuestra investigación se ubica en el campo del “decir del hacer” (Alonso, 1995) instando a los individuos a dar cuenta de sí mismos. Mediante las narraciones las personas nos cuenta “qué tipo de personas creen que son o qué tipo de personas les gustaría que pensáramos que son” (Gibbs, 2012, p. 84). Goffman (1989) advertía que en nuestras estrategias de presentación en la vida cotidiana nos constituimos como mercaderes de moralidad. La atribución situacional de agenciamiento a la estructura o al actor participa activamente de estas transacciones. Como señala Alexandre Werneck:
Si tomados como modelos de descripción y explicación de la manera como funciona la genética de la vida social, agencia del agente y agencia de la estructura son realidades opuestas mutuamente anulables, ellas pueden, por otro lado, ser consideradas como representaciones que los propios actores […] utilizan para entender el mundo [y, podríamos agregar, también para narrarlo] (2012: 707)
Entendemos que en los desenlaces de los relatos se condensan sentidos de justificación moral destinados a resolver, al menos narrativamente, frente a sí mismos y frente a otros los devenires vitales. Para estos jóvenes, las dificultades de su tránsito por la adolescencia parecen ser simultáneamente estructurales y psicosociales. Aludimos a que sus trayectorias no solo carecen de anclajes institucionales sólidos, más aún, la narrativas adultocéntricas e individualistas configuradas en torno a la noción de “madurez/maduración” los cargan de responsabilidad por sus devenires biográficos, eclipsando en sus narraciones los escasos márgenes de agenciamiento con los que parecen contar.
Esto nos permite pensar que la idea de mérito como valor, ligada a la intensidad con la que se instaló en las últimas décadas la lógica individualista del mercado en América Latina (Araujo y Martuccelli, 2015), se constituye en una narrativa fértil que anida en los relatos de estos jóvenes de sectores populares y que, conjugada a la concepción adultocéntrica, hace que para ellos la construcción identitaria implique un verdadero desafío edificado, fundamentalmente, sobre la estima de sí mismos.
Para ir finalizando, volvemos sobre una de las preguntas de investigación iniciales que orientan nuestra indagación: qué significaciones construyen los jóvenes sobre el respeto y reconocimiento de sí mismos en sus esferas de socialización y sociabilidad más significativas. En los términos que propone Alex Honneth (2011), las experiencias de abandono familiar y de exclusión de las esferas institucionales relatadas por los jóvenes seleccionados en este capítulo nos conducen a pensar que el peso de la construcción de reconocimiento social no ancla en los planos afectivo y jurídico más que de manera precaria. En las narraciones, su construcción se restringe, en lo fundamental, a la esfera de la estima de sí, en un contexto cultural que –paradójicamente– no resulta favorable al despliegue de lazos de solidaridad, en tanto las posibilidades de sentirse valorados aparecen ligadas a la adhesión a una narrativa individualista y adultocéntrica.
En síntesis, los relatos sobre “caídas” nos ofrecen pistas para pesar las dificultades y devenires que supone constituirse identitariamente. Como en los planteos psicológicos canónicos, para muchos jóvenes de sectores populares la “adolescencia” se muestra problemática. Sin embargo, debemos comprender que las dificultades de su tránsito no pueden imputarse a su condición juvenil ni a una situación de vulnerabilidad definida en abstracto. Para concluir, recuperando las reflexiones de Delor y Hubert (2000), observamos que muchos jóvenes “van creciendo” en un complejo entramado en el que se enlazan sus trayectorias vitales, sus redes de interacción y, tal como enfatizamos en este escrito, su contexto socioinstitucional de referencia.
Bibliografía
Alonso, L. E. (1995). Sujeto y discurso: el lugar de la entrevista en las prácticas de la sociología cualitativa. En J. M. Delgado y J. Gutiérrez (Coords.), Métodos y técnicas cualitativas de investigación en ciencias sociales (pp. 225-239). Madrid: Síntesis.
Alpízar, L. y Bernal, M. (2003). La construcción social de las juventudes. Última década, 19, 105-123.
Álvarez, C. (2016). Lo juvenil y el género: pistas para su abordaje. En C. Duarte y C. Álvarez (Eds.), Juventudes en Chile. Miradas de jóvenes que investigan (pp. 48-67). Santiago de Chile: Social-ediciones.
Araujo, K. y Martuccelli, D. (2015). La escuela y la cuestión del mérito: reflexiones desde la experiencia chilena. Educação e Pesquisa, 41, 1503-1518.
Aries, P. (1987). El niño y la vida familiar en el antiguo regimen. Madrid: Taurus.
Bourdieu, P. (2000). La dominación masculina. Barcelona: Editorial Anagrama.
Bruner, J. (2006). Actos de significado. Más allá de la revolución cognitiva. Madrid: Alianza.
Carretero, M. (1985). Capítulo 1. Teorías de la adolescencia. En A. Marchesi, M. Carretero y J. Palacios (Comps.), Psicología Evolutiva 3. Adolescencia, madurez y senectud (pp. 1-15). Madrid: Alianza.
Castilla, M.V. (2013). Consumo de pasta base/paco, prácticas de rescate y religiosidad pentecostal. Sociedad y religión, 23(39), 54-78.
Chaves, M. (2005). Juventud negada y negativizada: representaciones y formaciones discursivas vigentes en la Argentina contemporánea. Última década, 13(23), 9-32.
Corvalán, N. y Otero, J. (2017). Experiencias con jóvenes: el encuentro y protagonismo como potencia en contextos de situación de pobreza. (Tesis de licenciatura no publicada). Facultad de Psicología, Universidad Nacional de Córdoba.
Delor, F y Hubert, M. (2000). Revisiting the concept of “vulnerability”. Social Science y Medicine, 50, 1557-1570.
Duarte, C. (2000). ¿Juventud o juventudes? Acerca de cómo mirar y remirar a las juventudes de nuestro continente. Última década, 13, 59-77.
Duarte, C. (2012). Sociedades adultocétricas: sobre sus orígenes y reproducción. Última década, 36, 99-125.
Elias, N. (1998). La civilización de los padres. En Weiler, V. (Comp.), La civilización de los padres y otros ensayos (pp. 407-450). Bogotá: Grupo Editorial Norma.
Epele, M. (2010). Sujetar por la herida. Una etnografía sobre drogas, pobreza y salud. Buenos Aires: Paidós.
Erikson, E. (1988). El ciclo vital completado. México: Paidós.
Fernández, A.M. (1993). La mujer de la ilusión: pactos y contratos entre hombres y mujeres. Buenos Aires: Paidós.
García Bastán, G. y Paulín, H. L. (2016). Identidades juveniles en escenarios de periferización urbana: una aproximación biográfica. Quaderns de Psicología, 18(1), 35-52.
Gibbs, G. (2012). El análisis de biografías y narraciones. En G. Gibbs, El análisis de datos cualitativos en investigación cualitativa (pp. 83-101). Madrid: Morata.
Glaser, B. y Strauss, A. (1967). The discovery of grounded theory. Strategies of qualitative research. New York: Aldine.
Goffman, E. (1989). La presentación de la persona en la vida cotidiana. Buenos Aires: Amorrortu.
Goffman, E. (2006). Estigma. La identidad deteriorada. Buenos Aires: Amorrortu.
Goffman, E. (2007). Internados. Ensayos sobre la situación social de los enfermos mentales. Buenos Aires: Amorrortu.
Hall, S. (1906). Youth: It´s education, regime and hygiene. New York: D. Appleton and Co.
Honneth, A. (2011). Reconocimiento y menosprecio. Sobre la fundamentación normativa de una teoría social. Madrid: Katz.
Hoya, A. y Volando, V. (2017). Espacios de encuentro, juventudes y participación. Acerca de la ciudadanía en contextos de desafiliación institucional. (Tesis de Licenciatura no publicada). Facultad de Psicología, Universidad Nacional de Córdoba, Córdoba.
Kornblit, A.L. (2004). Metodologías cualitativas en Ciencias Sociales. Buenos Aires: Biblos.
Leclerc-Olive, M. (2009). Temporalidades de la experiencia: las biografías y sus acontecimientos. Iberoforum, 4(8), 1-39.
Previtali, M.E. (2010). Andar en la calle y rescatarse. Una etnografía sobre jóvenes, familias y violencias en Villa El Nailon-Córdoba. (Tesis de maestría no publicada). Facultad de Filosofía y Humanidades, Universidad Nacional de Córdoba, Córdoba.
Rebollo, S. (2016). “El privilegio de sufrir”. Conflicto público entre jóvenes y adultos. Etnografías en la acción y Salud comunitaria. (Tesis doctoral no publicada). Facultad de Filosofía y Humanidades, Universidad Nacional de Córdoba, Córdoba.
Revilla Castro, J. C. (2001). La construcción discursiva de la juventud: lo general y lo particular. Papers, 63/64, 103-122.
Ricoeur, P. (1996). Sí mismo como otro. México: Siglo XXI.
Sparkes, A. y Devís-Devís, J. (2007). La investigación narrativa y sus formas de análisis: una visión desde la educación física y el deporte. En W. Moreno y S.M. Pulido (Eds.), Educación cuerpo y ciudad: el cuerpo en las interacciones e instituciones sociales (pp. 43-68). Medellin: Funámbulos.
Vaquiro, S. y Stiepovich, J. (2010). Cuidado informal, un reto asumido por la mujer. Ciencia y enfermería, 16(2), 9-16.
Villa, A. (2013). Relatos biográficos y temporalidades juveniles: transmisión, subjetivación e implicancias para el campo de la salud. En P.F. Di Leo, y A. C. Camarotti (Eds.), Quiero escribir mi historia. Vidas de jóvenes en barrios populares (pp. 155-172). Buenos Aires: Biblos.
Werneck, A. (2012). Sociologia da moral como sociologia da agencia. RBSE, 36(12), 704-718.
- Desde una perspectiva darwinista, Hall (1906) concebía a la adolescencia como un “nuevo nacimiento”; el de los rasgos más altamente humanos.↵
- En su trabajo, la autora refiere específicamente al consumo de paco/pasta base.↵
- La autora refería al proceso por el cual prácticas y actividades llevadas a cabo por otras instituciones sociales –de salud, de trabajo, etcétera– se desplazan y se integran al terreno de las relaciones vinculares próximas y de la intimidad.↵
- Como señala Leclerc-Olive (2009), el relato biográfico posee una doble dimensión: tiene un carácter performativo que lo aproxima a las obras de ficción, pero al tener raíces en la experiencia, pertenece también al género histórico.↵






