Sujetos agrupados como colectivo social
Alfred Schütz (1932) afirma: “La estructura de nuestras vivencias variará según nos entreguemos al flujo de la duración o nos detengamos a reflexionar sobre él, tratando de clasificarlo dentro de conceptos espacio temporales” (p. 75).
Estas vivencias del sujeto son significativas y presuponen que otros sujetos también las viven. El sujeto que vive en el mundo social está determinado por la manera en que se sitúa particularmente en el mundo y por su experiencia inmediata. Sus padres, la crianza y la educación recibidas, los intereses, deseos y motivos, todos son elementos que aportan a la formación de personalidades únicas.
Laclau (1993) hace referencia al mundo posmoderno y advierte:
Existe en nuestros días la difundida sensación de que el agotamiento de las grandes narrativas de la modernidad, el desdibujamiento de los límites de los espacios públicos, el funcionamiento de una lógica de la indecidibilidad, parecerían estar despojando de significado a la acción colectiva y generando un repliegue general respecto de lo político (p. 1).
Esto significa que la realidad se transforma, al tiempo que se transforma con ella el pensamiento de las nuevas generaciones, que nacen y desarrollan su idiosincrasia de acuerdo con el mundo social que las rodea. Así, las vivencias de los sujetos mutan y eso provoca que se transformen sus intereses, aspiraciones, creencias, valores e ideales.
La experiencia personal inmediata tiene relación con la perspectiva desde la que el sujeto aprehende la realidad, y la comprensión se hace en relación con la posición que ocupa en el mundo. El espacio y el tiempo en que transcurre el individuo determinan sus vivencias.
Sin embargo, resulta necesario para satisfacer el objeto del presente trabajo no solo comprender el concepto de “vivencia”, sino, además, diferenciarlo del de “conducta”. Según Alfred Schütz (1932), “definimos la conducta como una vivencia de la conciencia que confiere significado mediante actividad espontánea” (p. 85). Se puede ampliar entonces –intentando explicar esta definición– que estar molesto ante una orden de un jefe es una vivencia, pero no una conducta. Sin embargo, el tipo de respuesta que se pueda dar frente a esa orden o el simple hecho de decidir no darla sí lo son. Es una cuestión de comportamiento, y no algo que queda en la mera conciencia.
Es de interés, entonces, describir las diferentes conductas de las tres generaciones laboralmente activas y contemporáneas –baby boomers, gen. X y millennials– en relación con los eventos relevantes que le ha tocado vivir a cada una, entendiéndolas como colectivos sociales.
Generaciones como colectivos sociales
Como punto de partida para el desarrollo de este marco teórico, será necesario comprender a qué se hace referencia cuando se observa al sujeto social dentro del espacio-tiempo, es decir, lo que se conoce como “generación”.
El término “generación” está referido a “un grupo social que comparte a lo largo de su historia un conjunto de experiencias formativas que lo distinguen de sus predecesores” (Ogg y Bonvalent, 2006).
Dutra (2017) explica que fue el sociólogo Karl Mannheim el precursor en el uso del concepto de “generaciones históricas”, en el año 1928. En su definición, una generación es “un grupo de jóvenes que comparten una atmósfera histórica y social similar, donde se dan acontecimientos que marcan un antes y un después en la vida colectiva” (citado por Dutra, 2017, p. 4).
Antes de analizar las generaciones que nos competen, será preciso desglosar estos significados. Por un lado, se debe entender que las generaciones son grupos sociales. Más allá de que Mannheim haga una referencia (cuestionable) a grupos de “jóvenes”, ambas definiciones interpretan que son grupos sociales.
Estos grupos (o colectivos) sociales comparten una historia. Es decir, comparten experiencias o vivencias sociales que suelen marcar puntos de inflexión o transiciones. Hitos de la humanidad y del mundo que configuran una mentalidad asociada a una época o periodo temporal.
Por otro lado, la historia que comparte un grupo o colectivo social no es igual a la de otro colectivo. Esto significa que cada generación histórica desarrolla un pensamiento particular (y consecuente modo de actuar) asociado no con la edad, sino con esos acontecimientos particulares que ha vivido su grupo, distintos a los de otro grupo.
Generación BB, X e Y: tipos ideales
Actualmente, en el mundo laboral y académico, se encuentran conviviendo tres generaciones: baby boomers, generación X y millennials.
Según la Fundación Universitaria Católica Lumen Gentium, los baby boomers son las personas nacidas entre 1946 y 1964; la generación X, entre 1965 y 1980; y la generación Y (millennials), entre 1981 y 2000.
No obstante, es válido señalar que los años que delimitan cada una de las generaciones varían entre distintos autores. Al respecto, Irizarry Hernández (2009) señala:
La generación Milenaria o Generación Y, entre otros nombres, es la generación que nació aproximadamente entre los años 1979 a 2000. Aunque los diferentes investigadores no se han puesto de acuerdo con exactitud en las fechas donde comienza y termina el nacimiento de esta generación… (p. 10).
En cuanto a la generación Z, de personas nacidas entre el año 2001 y el año 2016, por lógica solo podrían estar laboralmente activos e ingresar a la universidad los mayores de 18 años, es decir, los nacidos entre el 2001 y el 2003. Por esta razón, se ha descartado del estudio, ya que además las personas de dicha generación están dando sus primeros pasos en los ámbitos laboral y universitario, con las implicancias que eso conlleva en cuanto expectativas.
Eisner y O’Grady Harvy (2009) explican que la generación Y es la más grande desde los baby boomers. Armstrong y Kotler (2007) lo cuantifican, señalando que los baby boomers son en total 78 millones de personas nacidas entre 1946 y 1964, la generación X representa 49 millones de personas nacidas entre 1965 y 1976, y la generación Y, 72 millones de personas nacidas entre 1977 y 1994.
En referencia a los millennials, García Lombardía, Stein y Pin (2008) comentan:
Son la Generación Y, a veces denominada también Generación “Why” (por la analogía fonética y tratando también de expresar un carácter crítico común a la mayoría de la generación), e incluso, más castizamente, ya hay quien comienza a denominarla Generación “Guay” (por los mismos motivos fonéticos, cierto matiz irónico y utilizando una expresión típica de la Generación X) (p. 3).
Dutra (2017) agrega ciertos atributos a estos tipos ideales. Argumenta que las personas de la generación X se caracterizan por que cuentan con “una buena formación académica, rompen con lo establecido, son escépticos e inconformistas y no confían en las instituciones” (p. 7).
Los baby boomers suelen “respetar la jerarquía y las normas institucionales en un contexto que comienza a ser competitivo e individualista; se destacan por ser pragmáticos, buenos organizadores y planificadores” (Dutra, 2017, pp. 6-7). Ellos inclinan la balanza hacia el trabajo, que es el centro de su vida.
En contraste con las generaciones anteriores, de acuerdo con Dutra (2017), los millennials “son optimistas, emprendedores y prefieren la figura de un líder en vez de la de un jefe” (p. 8). La autora puntualiza además que esta generación (la Y) puede ser tomada muchas veces como falta de compromiso, aunque, si bien el nivel de implicancia no es el mismo, eso no significa que no se comprometan.
Esta Generación espera trabajar de algo que les interese, pretenden divertirse y sentirse útiles. Si bien “no se casan” con su trabajo, una forma de que estén conformes y logren ser eficaces es lograr alinear los valores de la empresa con los propios. También le dan más valor a la vida personal que al trabajo (Dutra, 2017, p. 8).
Más allá de sus características puntuales, es preciso señalar que estos conjuntos de sujetos agrupados de acuerdo con sus experiencias formativas pueden ser observados como “tipos ideales”.
Los tipos ideales pueden ser definidos como esquemas interpretativos del mundo social, y conforman parte del conocimiento acerca de ese mundo. A partir de ellos, los sujetos resignifican sus vivencias tomando esos tipos ideales como patrones interpretativos en el trato con los demás. Es así entonces como el sujeto comprende las conductas de otros, en función del tipo ideal al que pertenece.
Entonces, con los conceptos descritos, es posible establecer que cada generación está conformada por sujetos sociales comprendidos dentro de los tipos ideales, con alto grado de anonimidad. Alfred Schütz (1932) sostiene que, cuando los tipos ideales están conformados por sujetos con un alto grado de anonimidad, se denominan “colectivos sociales” (p. 227). Podría entonces considerarse que cada grupo de personas divididas según su generación, con un alto nivel de anonimidad, se considera un colectivo social. Es desde esta perspectiva teórica desde la que se ahondará en los comportamientos compartidos.
El sujeto y las vivencias resignificadas dentro del colectivo social
Como se ha expresado, el espacio y el tiempo en que transcurre el individuo determina sus vivencias. Asimismo, la experiencia personal inmediata tiene relación con la perspectiva desde la que el sujeto aprehende la realidad, y la comprensión se hace en relación con la posición que ocupa en el mundo.
Se verá entonces cómo se han desarrollado esos momentos temporales en las diferentes cohortes generacionales, para intentar entonces comprender desde ese lugar las vivencias y conductas de los sujetos dentro de los diferentes colectivos sociales.
Vivencias de los baby boomers
Baby boom es un término utilizado para describir el fenómeno del alza en la tasa de natalidad en algunos países anglosajones luego de finalizada la Segunda Guerra Mundial (1939-1945).
En el estudio de cohortes generacionales de los Estados Unidos realizado por Schuman y Scott (1989), se concluyó que los siguientes fueron los acontecimientos mundiales más importantes de los últimos 50 años:
- El asesinato de John F. Kennedy, Robert Kennedy y Martin Luther King Jr.
- The Beatles.
- Los disturbios políticos.
- La llegada del hombre a la Luna.
- La guerra de Vietnam.
- Las protestas contra la guerra.
- La experimentación social.
- La libertad sexual.
- El movimiento por los derechos civiles.
- El movimiento ecologista.
- El movimiento feminista.
- La experimentación con diversas sustancias tóxicas recreativas.
- Watergate.
- La renuncia de Richard Nixon.
- La Guerra Fría.
- El embargo de petróleo que causó gran inflación.
- La escasez de gasolina.
Almeida Guzmán (2012) sostiene que los baby boomers, la generación de posguerra, son idealistas. Explica que quieren transformar el mundo, no se conforman con lo que recibieron, son introvertidos, moralistas, pretenciosos y seguros de sí mismos. “En su madurez profesional, los baby boomers han acumulado la mayor proporción de adictos al trabajo de la historia. El fenómeno del ‘yuppismo’ […] nació también con esta generación” (Almeida Guzmán, 2012, p. 5).
Zemke, Raines y Filipczak (2000) caracterizan a los baby boomers como experimentadores, individualistas, buscadores de la autogratificación, defensores del crecimiento y desarrollo personal y de espíritu libre. Además, los autores explican que la mayoría poseen títulos universitarios, ingresaron al mercado laboral como mano de obra altamente calificada y aún siguen activos en el mercado laboral, conviviendo a diario con otras generaciones. Señalan que se consideran el centro de atención, que tienden a ser optimistas y que creen en la espiritualidad.
De acuerdo con Zemke, Raines y Filipczak (2000), los individuos pertenecientes a este colectivo dominan hoy en día el liderazgo en las organizaciones, definiendo culturas corporativas, estrategias y valores.
Vivencias de la generación X
Si bien el nombre de “generación X” fue utilizado por diferentes culturas y subculturas con anterioridad, según Ulrich (2003), se ha popularizado para denominar a la generación nacida entre 1964 y 1979[1] a partir de la novela Generación X, del escritor canadiense Douglas Coupland, que trataba sobre los jóvenes adultos y sus estilos de vida en los años 60.
Entre otras cosas, los nacidos en esta época “desde edades tempranas tuvieron que aprender a tomar responsabilidades por ellos mismos y a ser independientes, ya que muchos de ellos eran hijos de padres divorciados o madres solteras” (Cervetti, 2014, p. 16).
Si se buscan hitos de la historia, se aprecia que esta generación se vio afectada por el bombardeo del consumismo de los años 80 y principios de los años 90, la manipulación del sistema político, la llegada de Internet, cambios históricos como la caída del muro de Berlín, el fin de la Guerra Fría y la aparición del sida, entre muchos otros acontecimientos.
Aquí podría señalarse que Campbell y Stanley (2011) hacen mucho hincapié en los efectos de la historia sobre las variables que estudiar, considerando que la historia tiene incidencia en ellas, porque los sujetos modifican sus actitudes a partir de lo que sucede.
Los acontecimientos históricos de cada generación configuran su perfil, y los hitos antes mencionados, lógicamente, influyeron en la creación del perfil actual de la generación X.
Buhaene y Kovary (2007) explican que los nacidos en esta generación son responsables, se muestran comprometidos y preocupados por el mundo. Son los grandes impulsores de la tecnología, cambiaron los conceptos de “aparato eléctrico” y “analógico” por el de “dispositivos electrónicos”. No obstante, aunque gustan de la tecnología, no la ven como parte integrada de la vida, ya que han podido vivir con ella y sin ella.
Vivencias de los millennials
Llamados también “generación net”, “nativos digitales” y “generación Y”, cuentan con una característica única que los ubica en un lugar absolutamente diferente a sus predecesores: nacieron en la era digital.
Mitta Flores y Dávila Salinas (2015) señalan que “apareció una generación cuyos acontecimientos propios de su época impactaron en sus características y patrones de comportamiento” (p. 104).
Según Don Tapscott (2008), la “Gens Net” ha crecido rodeada de medios digitales, determinando su forma de comunicación e interacción social y conformando un tipo de cultura y estilo de vida diferente, presente en los medios donde se integra. Teléfono móvil, videojuegos, redes sociales, chat, blogs y P2P (redes cuyo uso habitual consiste en compartir archivos de distinto tipo) son recursos de uso cotidiano para esta generación desde edades muy tempranas. La vida a través de las nuevas tecnologías los ha acostumbrado a relacionarse en continua colaboración para obtener aquello que necesitan en cada momento. Esto ha dejado una profunda huella en su comportamiento. Muestra de ello es la búsqueda de agilidad en las respuestas. Eligen y cuestionan, tienen un estilo consensuador para obtener y compartir información, se comunican multiculturalmente o basan sus relaciones en la transparencia y la confianza.
Sobresalen entre sus características el uso de Internet como forma de vida, su necesidad de interacción social, y su criticismo a lo establecido.
A través de un estudio de Don Tapscott (2008) donde se realizaron 9.500 entrevistas a jóvenes de esta generación, se obtuvieron ocho claves que explican su actitud, comportamiento y forma de aprendizaje. El conocimiento de este trabajo aporta orientaciones para enfocar la planificación del desarrollo del talento de la net generation.
A continuación, se detalla un resumen de los ocho factores que se obtuvieron en el estudio, con las ideas más reveladoras (Tapscott, 2008):
- Libertad: han crecido eligiendo en Internet la información que consideran más útil y pudiendo expresarse sin barreras. Esta circunstancia determina que buscan la libertad de elección en sus relaciones personales y en el ámbito profesional: dónde trabajar, en qué momentos o a través de qué medios.
- Personalización: sienten la necesidad de individualizar sus pertenencias y su entorno (su escritorio, móvil o lugar de trabajo).
- Escrutinio: en el uso que hacen de la red, están acostumbrados a seleccionar con ojo crítico aquella información que consumen. Por este motivo, tienen un estilo de comunicación crítico y basado en el análisis y la comparación.
- Integridad: sus redes sociales están basadas en la confianza al compartir información personal. Parte de sus valores son la integridad, la transparencia y la autenticidad. Es fundamental para su desarrollo y compromiso con la organización que perciban estos principios de funcionamiento en la comunicación.
- Colaboración natural: la colaboración es el medio que utilizan para obtener sus objetivos, que suelen ser compartidos y globales. Esta es la base de su desarrollo y aprendizaje.
- Entretenimiento: llevan al trabajo la interactividad del videojuego, que estimula su creatividad y talento. Buscan divertirse trabajando y la satisfacción emocional.
- Velocidad: esperan respuestas inmediatas, rigen su comportamiento por el just in time.
- Innovación: aprecian la innovación y la evolución constante. No aceptan los estilos directivos ni las jerarquías estáticas. Valoran la colaboración, la cocreación y la creatividad y eligen empresas que las faciliten.
Significado de las acciones
Se han trabajado en el punto anterior las vivencias experimentadas en los diferentes colectivos sociales y las conductas que los sujetos manifiestan en forma diferencial en cada uno de ellos. Esta descripción intenta descubrir la existencia de patrones conductuales que permitan dar sustento teórico y significado a las relaciones intergeneracionales existentes en entornos laborales y universitarios.
Al respecto del significado de las acciones, Alfred Schütz (1932) sostiene:
La investigación del significado de las acciones de los otros implica suponer que quieren significar, dar sentido a algo, y que podemos interpretar las acciones de los otros. Esta interpretación no sólo se hace a través de la observación de las acciones de otros, sino también mediante la percepción de indicaciones, que son efectos que las acciones dejan en el ambiente, como son ruidos, movimiento de objetos, etc. Estas indicaciones tienen sentido para quien las observa, pero no tienen por qué ser producto de la intención del actor, lo que lleva nuevamente a que la interpretación de las acciones de otros difiere de la autointerpretación de las vivencias (p. 50).
Así, Schütz (1932) comprende que las acciones significan. Es decir, que, detrás de toda acción, yace un significante que busca ser percibido y dotado de significado. Por lo tanto, observar las acciones de otra persona puede ser un modo de llegar al significante, aunque solo la propia persona conoce lo que quiso representar con la acción cometida. Esto es, no siempre las acciones se interpretan del mismo modo, por parte del observador y de la persona que actúa.
Esta concepción es el punto de partida para entender el problema de la falta de legitimación de la autoridad, puesto que las acciones responden a un significado, y es ese significado el que esta investigación busca desentrañar, aunque el camino para conseguirlo no es precisamente la observación.
Por otro lado, teorizando el ámbito empresarial, Cobo (2003) asegura que “la fuerza básica que mueve cualquier empresa nace del ser mismo, cuando se dan ciertas condiciones intrínsecas y extrínsecas a él” (p. 115). Cabe preguntarse entonces cuáles son las fuerzas motoras, esos significados que subyacen a la acción.
Castillo García y Naranjo Giraldo (2017) afirman que “los estudios en ciencias sociales muestran un creciente interés por conocer los diversos aspectos que permitan encontrarles el sentido a las acciones humanas” (p. 146) y analizan la relación entre el imaginario colectivo y el accionar de las personas, influido directamente por el entorno cultural en que nacen. Desde este vínculo que da significado a las acciones, mencionan la conciencia colectiva y la definen como “la capacidad de los individuos de darse cuenta de su papel grupal y, por ende, social” (Castillo García y Naranjo Giraldo, 2017, p. 155).
Desempeñar un papel es actuar, es asumir un rol. Rol que encuentra significancia en ese grupo (en esa generación) y en esa sociedad.
Es en el contexto sociopolítico y en el imaginario colectivo en que, a través de él, se construye que podrán hallarse algunas razones para entender cómo se configura la mente en cada una de las generaciones, lo que luego deviene en acciones que responden a un papel grupal.
Contexto sociopolítico de los baby boomers, la genenración X y los millennials
En su obra El siglo de la libertad y el miedo, Natalio Botana (1998) se interna en los aspectos sociales, históricos y políticos más significativos del siglo XX, donde las ideas y los sujetos que las sostienen van oscilando entre el poder, la libertad y el miedo. En este siglo nacieron los baby boomers, la generación X y los millennials. Y, aunque sean parte de un mismo período (de un mismo siglo, incluso anterior al cambio de milenio), las fluctuaciones en la historia y los vaivenes entre el totalitarismo, la democracia, el autoritarismo, el terror y la libertad han sido tales, que es preciso estimarlas para comprender cómo se han construido las relaciones de autoridad en sus imaginarios colectivos.
En su análisis, Botana (1998) explica que, en el cuarto de siglo que transcurrió entre el ascenso de Stalin y el fin de la Segunda Guerra Mundial, “se consolidó definitivamente la cultura de la muerte” (p. 155). Las torturas, los campos de concentración y toda la maquinaria de la muerte del nazismo y, en menor medida, del fascismo llevaron a una universalización del miedo.
No es de extrañar que los baby boomers, nacidos de esta generación que tomó la muerte como “un medio habitual de vida” (Botana, 1998, p. 155), entiendan las relaciones de autoridad como relaciones entre víctimas y verdugos.
En su libro, Botana (1998) también hace referencia a la tradición republicana y al modo en que mutó el republicanismo clásico en un republicanismo moderno, que “intentó traducir en instituciones los principios del gobierno limitado, la separación de poderes y la representación popular” (p. 188).
Pero el derrumbe de una tradición de ese talante es un proceso cultural. Y los procesos culturales toman su tiempo. Cada generación lleva en su idiosincrasia algo de la generación anterior y algo del mundo nuevo que la rodea.
Cuando Botana (1998) desarrolla la experiencia argentina de la ilegitimidad, adentrándose en los tiempos de la generación X, explica la existencia de legitimidades del poder político completamente opuestas (p. 224), en un contexto de Guerra Fría, donde el mundo se dividió en un bloque capitalista y un bloque comunista, y la autoridad de las naciones se cimentaba en la lucha contra el opuesto, contra el enemigo.
La generación X creció en la Guerra Fría. Dado que las vivencias propias de cada generación configuran su modo de ver el mundo, este no es un dato que deba pasarse por alto cuando se analiza su concepción de la autoridad. Lo que es más: deberá considerarse también que esta generación vivió en su juventud las dictaduras militares de América Latina.
Figura 1. Las dictaduras en América del Sur

Fuente: Historia y Biografías (en t.ly/J4YDt).
La generación Y nació con el retorno a la democracia. No ha vivido en carne propia guerras ni dictaduras, al tiempo que en su juventud se hizo eco de un mundo más consciente, que valora la vida y el desarrollo sostenible.
Si las vivencias configuran a las generaciones de personas, la revisión histórica de los acontecimientos políticos ayudará a comprender las distintas interpretaciones o entendimientos que ellas tienen del mundo, de la vida y de las figuras de autoridad.
Antes de adentrarnos en el imaginario colectivo, es interesante compartir las líneas que Dolors Montserrat elige para comenzar el prólogo del libro de Núria Vilanova e Iñaki Ortega (2017) Generación Z: Todo lo que necesitas saber sobre los jóvenes que han dejado viejos a los millennials:
Las generaciones de ayer, de hoy y de mañana tenemos algo que es común a todas: la juventud. Esa juventud de nuestros abuelos, de nuestros padres y la nuestra, que ha sido inconformista y transformadora, luchadora e idealista, con la única diferencia de que cada una de ellas nació en un momento histórico, económico y social diferente, y se enfrentó a una sociedad que demandaba su fuerza y su ilusión para ser cada día mejor (p. 5).
Las generaciones y el imaginario colectivo
Asegura Lizcano (2003) que “el imaginario educa la mirada, una mirada que no mira nunca directamente las cosas: las mira a través de las configuraciones imaginarias en las que el ojo se alimenta” (p. 4).
Y desde esa misma interpretación del imaginario, se ciñe el imaginario colectivo. El imaginario es lo subjetivo, lo que atañe al sujeto, en contraposición con lo objetivo y carente de todo juicio, criticismo, creencia o valor asignados. El imaginario es un filtro, un lente y una óptica de lo manifestado, que se configura desde un sistema mental que responde a un contexto social.
Es preciso aquí señalar que los investigadores, en cuanto sujetos sociales, también responden a un imaginario colectivo, y sus investigaciones, inevitablemente, se tiñen de algunos vestigios subjetivos. Es el eterno dilema de la sociología y de otras ciencias sociales, con humanos que estudian el comportamiento humano.
Continúa Lizcano (2003): “Cada imaginario marca un cerco, su cerco, pero también abre todo un abanico de posibilidades, sus posibilidades” (p. 4). Y con su afirmación quita toda posibilidad de considerar que un imaginario colectivo de una generación pueda ser modificable o adaptable.
Sin embargo, luego hace una distinción entre imaginario social y personal, lo que deja un margen de acción, a sabiendas de que el imaginario personal y el imaginario colectivo pueden ser distinguidos (Lizcano, 2003, p. 6). El imaginario colectivo es el imaginario de los colectivos sociales. Ergo, las generaciones, en cuanto colectivos sociales, tienen su propio imaginario colectivo.
Fernández Pichel (2010), en un trabajo fundamentado en la obra de Gilbert Durand, interpreta “la construcción de imaginarios como manuales prácticos de actuación o discursos legitimadores ante el devenir cotidiano, la contingencia de lo real” (p. 266). En esta línea, cada generación ha construido su propio imaginario y de él se vale para pensar y actuar, para elegir, discernir, interpretar, responder y relacionarse con otros y con el mundo en general.
Para tomar un ejemplo de imaginario de los millennials como colectivo social, puede referirse al trabajo de Botto y Spensieri (2018), quienes analizan el imaginario colectivo en torno a la Internet de los nativos digitales argentinos que ingresan a la universidad.
En su investigación, Botto y Spensieri (2018) entienden que los millennials, al haber nacido y crecido en la era de surgimiento de la Internet, tienen un imaginario colectivo propio que se debe a dicho contexto y que se expresa en sus hábitos y creencias.
El imaginario social de cada generación se cristaliza y así da lugar a lo que se conoce como “imaginario social constituido”, el cual
asegura la continuidad de la sociedad, la reproducción y la repetición de las mismas formas, que en lo sucesivo regulan la vida de los hombres y que permanecen hasta que un cambio histórico lento o una nueva creación masiva viene a modificarlas o a reemplazarlas radicalmente por otras (Castoriadis, 1999, citado por Fernández Pichel, 2010, p. 275).
Con todo ello, las teorías expuestas encaminan a este estudio a considerar que las diferencias entre las generaciones en un contexto organizacional, que se dan en aspectos como la legitimidad de las figuras de autoridad (asociada directamente al liderazgo), se deben a las vivencias, el contexto sociopolítico y el imaginario colectivo de cada una de las generaciones estudiadas.
Legitimidad de las figuras de autoridad
Desde las distintas concepciones e interpretaciones de lo que es la autoridad, Richard Sennett (1982) explica que se basa en una idea de fuerza. Afirma que “la seguridad, el superior juicio, la capacidad para imponer disciplina, la capacidad de inspirar temor, son las cualidades de la autoridad” (p. 25).
Sin embargo, el sociólogo estadounidense adscrito a la corriente filosófica del pragmatismo ofrece un ejemplo de autoridad que considera figurativo, desarrollando las características de un director de orquesta como figura de autoridad. Y es en este punto donde la autoridad adquiere otro significado, puesto que Sennett (1982) no logra concebir en su imaginario que un músico malo o inepto logre mantener su autoridad sobre una orquesta (p. 26). De esta idea inicial, deriva la legitimidad. No basta con decidir que una persona ejercerá un determinado cargo y por esa mera razón tendrá autoridad. La autoridad requiere ser legitimada para que sea efectiva, para que suceda la relación de mando y obediencia.
No es casual que la obra de Sennet (1982) se haya publicado en los albores de la generación Y.
Cruz Soto (2010) define que “el concepto de autoridad está determinado por los procesos de legitimación que se producen en una relación de mando y obediencia dentro de las organizaciones” (p. 56).
Así, quienes legitiman la autoridad son las personas que responden a dicha figura de autoridad dentro de la cadena de mando, por lo que alguien no podría liderar a quien no aceptara ser liderado.
A los fines de comprender cómo se estructura la autoridad, desde la óptica institucional, Cruz Soto (2010) agrega que
la autoridad no se genera a partir de los preceptos normativos que conforman la estructura orgánica, sino que es una derivación de la legitimidad, cuyo ámbito de significado se sustenta a partir del acuerdo consensual de los dominados, quienes asumen voluntariamente su condición por estar provista de mecanismos de participación racional que tienden al reconocimiento y validez de los actos de autoridad (pp. 56-57).
Sus apreciaciones explican que, más allá de las normas que imperen en una determinada organización (llámese “empresa”, “universidad”, “asociación civil”, “fundación”, “gobierno”, “sindicato”, etc.), la autoridad no responde a la decisión institucional de establecer dichas normas, sino a la aceptación de los normados, que las legitiman en un acuerdo tácito, comparable con el contrato social que conceptualiza Rousseau (1762) al sentar los fundamentos teóricos de la democracia.
Retomando a Botana (1998), existen legitimidades predominantes por épocas, al tiempo que “existen razones, creencias, costumbres, voluntades y fanatismos que difunden principios susceptibles de traducirse […] en otras estructuras institucionales” (p. 71). En este marco, el autor identifica los conflictos entre los principios de legitimidad del poder y enumera:
… el poder limitado, la concepción fáustica de que el poder es capaz de redimir la naturaleza humana, el ascenso irresistible del Estado-Nación y, a la par de ello, la idea de que la legitimidad es un producto extraído de la evolución y desarrollo de la sociedad (p. 72).
Tomando las instancias de evolución de los principios de legitimidad del poder de Botana (1998), puede inferirse que la generación Y considerará legítima aquella autoridad que se encuentre alineada con el desarrollo de la sociedad, mientras que las generaciones anteriores cuestionarán menos a la autoridad (siempre que se encuentren en un ámbito de democracia).
En la actualidad, la legitimidad de las figuras de autoridad es un tema ampliamente debatido, puesto que, en torno a ella, se detecta una crisis, una falta de reconocimiento de la autoridad. En sintonía con esta aseveración, Apodaka y Villarreal (2008) explican que
la legitimidad se sitúa en el centro del debate sociopolítico, aun cuando aparezca desglosada en temas más accesibles, más urgentes, más presentes: la crisis de la autoridad en todos los aspectos de la vida social y sobre todo en las instituciones que han venido reproduciendo y asegurando el aprendizaje de la misma, la familia, la escuela, las generaciones “mayores”, etc. (p. 7).
En su exposición, los autores no distinguen entre ámbitos al momento de afirmar que actualmente existe una crisis de la autoridad. Sostienen que esta se manifiesta en diferentes entornos, aunque particularmente sucede en las instituciones que buscan reproducir y asegurar la legitimidad de la autoridad, lo que deviene en una paradoja.
En concordancia con esta caracterización de la crisis de la autoridad, asociada a la generación de nativos digitales, Tahull Fort y Montero Plaza (2013) advierten que “el desarrollo científico y tecnológico ha tenido graves consecuencias. Ha fomentado el derrumbe de los fundamentos de autoridad, relacionados con la tradición y la religión” (p. 463).
En el mismo orden de ideas, Maritain (2008) adjudica la crisis de la autoridad en las instituciones educativas a la falta de propósito –aquello que Zuckerberg considera fundamental–, al vivir en el medio por el medio mismo, sin un fin:
El primer error de la educación es la falta o el olvido de los fines. Hay una supremacía de los medios sobre el fin y el consecuente colapso de todo serio propósito y eficacia real parecen ser el principal reproche que se le puede hacer a la educación contemporánea (pp. 19-20).
Conforti (2017) analiza la legitimación de la autoridad docente y resalta un punto interesante cuando explica que “la brecha generacional entre jóvenes y adultos se amplía y estos comienzan a delegar su autoridad. Por ejemplo, los adultos envían a sus hijos a la escuela para que los maestros les enseñen” (p. 3).
En este sentido, justificando su postura, la autora cita a Mead (2002) cuando asegura que “los adultos continúan empuñando hoy el timón, como lo empuñaban ayer. Y en parte porque empuñan el timón, no comprenden que todavía no existen las condiciones imprescindibles para entablar un nuevo diálogo con los jóvenes” (Conforti, 2017, p. 3).
Conforti (2017) argumenta que es este nuevo modo en que se configura la sociedad el que contribuye a la transfiguración de la legitimidad de la autoridad docente. Por tanto, es un punto para considerar.
Jacinto y Millenaar (2009) exponen un fragmento de una entrevista realizada en un centro de formación y trabajo para jóvenes ubicado en la Ciudad de Buenos Aires:
Nuestra fórmula es 50% dureza, 50% afecto. Porque ¿cómo trata un jefe a un empleado? Lo trata con afecto, lo guía con firmeza y lo desafía a superarse. Eso es un buen jefe y de esa misma manera queremos relacionarnos con los chicos. Lo que les falta a los chicos hoy es personas que los guíen con firmeza. Se perdió el valor de la organización, del respeto por la autoridad. Después cuando van a laburar, al jefe lo tratan como a un igual y a los dos días no están trabajando más (p. 85).
Así, las perspectivas de las figuras de autoridad de este caso resaltan conceptos como “dureza” o “firmeza” como claves para la legitimación de la autoridad. Estas nociones suelen asociarse al imaginario colectivo de la generación X, cuyas vivencias se asocian a autoridades “duras” como las de las fuerzas militares.
Haciendo referencia a la autoridad y a las relaciones de mando y obediencia dentro del ámbito académico, Espot (2006) señala:
La autoridad y la obediencia son, pues, algo más que meros instrumentos educativos, son principios pedagógicos […], la autoridad –de parte del maestro– y la obediencia –de parte del discípulo– se convierten así en componentes esenciales de la relación educativa. El maestro es necesariamente alguien que manda, y el niño es inevitablemente alguien que obedece (en Laspalas, 1993, p. 136).
De esta manera, la relación entre la figura de autoridad y la persona que la obedece se sustenta en la autoridad misma. No podrá entonces lograrse una relación de mando y obediencia sin alguien que demuestre autoridad y alguien que la acepte.
[Cabe destacar que la Generación Y] ha sido objeto de diversos estudios desarrollados en Estados Unidos y Europa desde hace ya al menos una década, principalmente a causa de las diferencias que presentan en cuanto a sus valores, creencias y estilos de trabajo y aprendizaje con respecto a generaciones anteriores. Mientras que los estudios europeos se han centrado en la relación que estos jóvenes mantienen con el trabajo, los norteamericanos se han concentrado en la relación existente entre ellos y el ámbito educacional (Cuesta et al., 2008, p. 201).
La literatura analizada contempla entonces la falta de legitimación de la autoridad tanto en el ámbito académico como en el ámbito laboral, con las salvedades que corresponda hacer de acuerdo con las estadísticas regionales y los intereses particulares de los investigadores.
Funcionamiento organizacional y convivencia de generaciones
Maison (2013) sostiene que el mundo laboral está experimentando una de las más grandes transformaciones desde la Revolución Industrial y que las nuevas tecnologías son apenas una parte visible de los factores de cambio. Ocurre que el gran caudal de personas laboralmente activas corresponde a la generación que ha nacido en el mundo digital y ha aprendido tempranamente a utilizar las nuevas tecnologías en la vida diaria: la generación Y.
De esta forma, la convivencia de las generaciones en el ámbito laboral tiene efectos sobre el funcionamiento organizacional, como, por ejemplo, en cuanto al modo de gestionar el talento.
A continuación, se desglosan y detallan los aspectos más relevantes de este gran cambio en el funcionamiento de las organizaciones, asociado a la incorporación de la generación Y al mundo laboral.
Hacia una nueva gestión del talento en las organizaciones
La diversificación y la competencia han llevado a las organizaciones a buscar un valor agregado que las diferencie, que las haga más productivas, y las cualidades deseables de los empleados, aquello que las organizaciones esperan de sus colaboradores, se ha ido modificando a lo largo del tiempo.
Las prioridades organizacionales parecen haber cambiado en un contexto particular en el que distintas generaciones con diferentes imaginarios colectivos deben convivir, comprenderse y emprender tareas conjuntas.
En la búsqueda del modo apropiado de conducir las organizaciones, surge la cuestión del talento como un valioso activo intangible.
En la actualidad, el factor diferencial de las empresas se basa en sus profesionales, no en su capital o tecnología. Y el 80% de los puestos nuevos que se crean en las economías avanzadas son de “cuello blanco”, de quienes no se valora tanto la puntualidad, la pulcritud o la exactitud, como reflejó la American Management Association hace 50 años, sino algo mucho más intangible y complejo de gestionar: su talento (Jericó, 2002, p. 228).
De esta forma, la gestión del talento humano podría interpretarse en un extremo opuesto al trabajo alienado.
Condiciones laborales como las que se dieron con la Gran Depresión (icónicamente representadas en el largometraje de Charles Chaplin producido en 1936, Tiempos modernos), con trabajos rutinarios donde las personas eran extensiones de las máquinas, funcionando como engranajes en la cadena productiva, serían la antítesis de la gestión del talento humano, donde se busca un valor agregado por parte del individuo (el talento no es universal).
Ahondando en el concepto, Jericó (2002) interpreta el talento humano como una combinación de capacidades, compromiso y acción individuales, que puede ser representada en un diagrama de Venn (ver figura 2).
Figura 2. Elementos del talento individual

Fuente: Jericó (2002, p. 229).
Jericó (2002) señala que, “cuando una persona tiene capacidad para desarrollar algo, pero por cualquier motivo, no lo lleva a cabo, no se considera talento, sino potencial” (p. 229). Por lo tanto, el talento requiere de la combinación de los tres elementos para expresarse.
Talento es querer, poder y actuar. Si se quiere y se puede, pero no se actúa, se llega tarde. Si se quiere y se actúa, pero la capacidad no es suficiente, las buenas intenciones se tornan ineficientes. Si se puede y se actúa, pero no se quiere (no hay compromiso), falta motivación. Solo cuando hay compromiso, capacidad y acción, se encuentra talento.
Partiendo de esta base, Jericó (2002) explica que el talento individual es la materia prima del talento organizativo, y que la organización debe crear valor para sus colaboradores, motivarlos, de modo de lograr que se comprometan con ella. En este sentido, “la gestión del talento es la gestión del compromiso, es pasar del talento de cada profesional al talento organizativo” (p. 230). La lógica indica que una organización con personas talentosas tendrá un diferencial, que puede ser interpretado como talento a nivel organizacional.
Maison (2013) explica que existen dos puntas en la gestión del talento: el reclutamiento y la retención. En este sentido, muchas organizaciones con una mirada sesgada acerca de la importancia de desarrollar el talento hacían foco en alguna de las dos puntas, sin considerar instancias intermedias.
La gestión del talento en las organizaciones está cambiando. Las decisiones no se toman entre blanco y negro: las escalas de grises resultan más enriquecedoras.
Con el correr de los años, la práctica en las organizaciones ha demostrado que una estrategia para la gestión del talento debe enfocarse en las instancias intermedias, entre el reclutamiento y la retención: “… el desarrollo, el esfuerzo y la inteligencia que las organizaciones destinan para hacer crecer el capital humano con el que cuentan” (Maison, 2013, cap. VI, párr. 3).
De acuerdo con Maison (2013), este hecho además se potencia con la incorporación de la generación Y al mundo laboral:
Al evaporarse la idea tradicional de retención […], la necesidad de maximizar el desarrollo de gente en plazos más cortos cobra relevancia. Es más, los millennials no ingresan pensando en carreras, sino en su propio desarrollo personal y profesional. Los tiempos ya no importan para ellos: lo que sí cuenta es la posibilidad de aprendizaje (cap. VI, párr. 4).
Con su imaginario colectivo particular y ese deseo de formarse para la vida y no para una monótona y alienante tarea específica, la generación Y obliga a las organizaciones a acelerar ciertos procesos y a considerar desafíos y capacitaciones en el trabajo, en caso de que efectivamente deseen contar con talento millennial en sus arcas.
De esta necesidad de enfocar en los estadios intermedios para desarrollar el talento humano, emerge conjuntamente la necesidad de un liderazgo en las organizaciones que sea “capaz de equilibrar todas estas tareas relacionadas con el talento humano, para que las organizaciones y las personas puedan dar lo mejor de sí mismas” (Jericó, 2008, p. 4).
Pero no es solo el liderazgo el factor a considerar, sino un conjunto de factores: “… las empresas han de conocer cuál es su aportación de valor al profesional y medir y gestionar los facilitadores que consiguen reforzar nuestro compromiso con el proyecto: cultura, liderazgo, clima, sistemas de dirección, estructura organizativa y retribución” (Jericó, 2002, p. 230). Estos facilitadores, según Jericó (2002), son impulsores de base para el talento. Cada uno contribuye al desarrollo de un área particular, buscando que compromiso, capacidades y acción se conjuguen en un talento individual que, al mismo tiempo, contribuya con el talento organizacional.
El compromiso se asocia principalmente con los sistemas de dirección, la organización y los sistemas de relaciones. Esos son sus impulsores de base. Son los que mueven el deseo individual, el “Yo quiero”.
Las capacidades se ven influidas por el clima laboral y el liderazgo. Son muchas las capacidades que pueden ser adquiridas o desarrolladas. Un clima laboral y un liderazgo propicio impulsarán la capacidad de hacer, el “Yo puedo”.
La acción tiene como impulsores de base a la cultura y a la retribución. Dado que la acción se sustenta en el “Yo consigo”, la cultura determinará aquello que conseguir, mientras que la retribución obtenida por el accionar es sumamente importante.
Estos impulsores y su relación con el talento individual pueden ser representados en la siguiente figura:
Figura 3. Impulsores de base del talento humano

Fuente: Jericó (2002, p. 230).
Clima organizacional
Bordas Martínez (2016) desarrolla las distintas corrientes y perspectivas que hicieron evolucionar los conceptos de “trabajo”, “trabajador” y “organización”, y que allanaron el camino hacia una nueva gestión estratégica del clima laboral.
Pasando por la corriente tradicional, la corriente histórica, la corriente humanista, la perspectiva contingente y la perspectiva sistémica, Bordas Martínez (2016) llega al desarrollo de una perspectiva estratégica, que toma elementos de las anteriores y entiende que la motivación es sumamente importante para la buena gestión del clima laboral.
Así, cuando define el concepto de “clima organizacional”, Bordas Martínez (2016) lo hace desde tres perspectivas distintas: una perspectiva realista, una fenomenológica y otra interaccionista. Plantea estos puntos:
- Desde una perspectiva realista, el clima organizacional es algo objetivo y relativamente independiente de lo que perciben las personas.
- Desde una perspectiva fenomenológica, el clima organizacional es algo subjetivo, asociado a las personas.
- Desde una perspectiva interaccionista, se integran ambos enfoques.
Así, con una perspectiva interaccionista y un enfoque integrador, propone una definición de “clima organizacional” que se centra en lo laboral, por lo que prefiere utilizar el término “clima laboral”.
En su definición de “clima laboral”, Bordas Martínez (2016) señala que este se refiere al contexto de trabajo. Aquí es válido intuir que, para hacer referencia al clima organizacional en general, tal vez se podría pensar en el contexto en que haya relaciones de mando y obediencia, puesto que las organizaciones de todo tipo se “organizan” por jerarquías.
Bordas Martínez (2016) añade que, en dicho contexto de trabajo, se encuentran aspectos tangibles e intangibles, y que el clima de una organización “afecta a las actitudes, motivación y comportamiento de sus miembros y, por tanto, al desempeño de la organización” (sección 2.2.2., párr. 9).
Finalmente, en el desarrollo conceptual del clima laboral, Bordas Martínez (2016) considera que, dado que el clima laboral influye en el comportamiento de las personas, constituye “un buen predictor de la satisfacción laboral y el grado de compromiso que se dan en la organización, así como de la productividad, eficiencia y desempeño empresarial” (sección 2.2.2., párr. 14).
Por lo tanto, a partir de estas apreciaciones conceptuales, podría establecerse una relación de causalidad entre el clima laboral, la satisfacción laboral, el comportamiento de los colaboradores y el desempeño organizacional en distintos niveles, como una cadena donde cada eslabón se asocia al anterior y al siguiente.
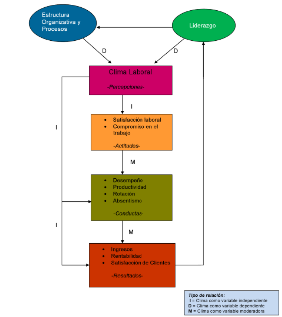
Más adelante en su obra, Bordas Martínez (2016) ofrece un esquema (ver figura 4) en el que pueden apreciarse las relaciones entre clima laboral y otros conceptos, como la satisfacción laboral y el liderazgo. Además, asocia tales conceptos de acuerdo con relaciones causales, que permiten interpretar variables independientes (I), dependientes (D) y moderadoras (M).
Por lo tanto, para comprender las dificultades en la convivencia organizacional de las distintas generaciones (X, Y, baby boomers), es necesario, en primer lugar, entender el funcionamiento organizacional como un proceso donde los componentes se asocian y tienen relaciones de incidencia o de causa y efecto.
Figura 4. Flujo de relaciones e influencias del clima laboral

Fuente: Bordas Martínez (2016).
Pensando en el modo de fomentar un clima laboral que sea motivador y que propicie un trabajo más ameno y productivo, Turienzo (2016) propone utilizar esta teoría en equipos de trabajo y ofrece las siguientes recomendaciones:
- “Genera un entorno de trabajo que satisfaga las necesidades básicas y en el que el desempeño de la acción se haga desde la comodidad” (p. 27).
- “Fomenta la interacción social y el sentimiento de pertenencia […] genera diálogo, colaboración o incluso crea instantes de socialización en los lugares comunes, actividades compartidas o mesas de trabajo abiertas” (p. 27).
- “Da feedback y construye planes de carrera desde el compromiso de la organización, con honestidad y rigurosidad. Aporta beneficios sociales a los miembros de tu equipo” (p. 27).
- “Elogia, forma, delega responsabilidades y escucha activamente, dejando que las aportaciones se vean llevadas a la práctica y que los resultados sean valorados y premiados públicamente” (p. 27).
De esta forma, las necesidades individuales buscan satisfacerse en un entorno organizacional, de trabajo. Un trabajo que contribuye con la satisfacción de los deseos de las personas redundará en beneficios para el clima laboral.
Convivencia intergeneracional en las organizaciones
Collado Zapata y Méndez (s/f) destacan que en la actualidad conviven en la sociedad cuatro generaciones distintas, y que, “por primera vez en la historia, tres generaciones coinciden en el mismo tiempo y espacio de estudio y trabajo” (p. 2). Esto se debe a los vertiginosos cambios del siglo pasado, que influyeron en el contexto mundial y transformaron los imaginarios colectivos con mucha más rapidez que antes.
Un estudio realizado por Manpower en el año 2010 halló que el 85 % de los profesionales se relaciona con, al menos, tres generaciones distintas en su lugar de trabajo (Collado Zapata y Méndez, s/f, p. 3).
Este hito sin precedentes lleva a las organizaciones a repensar sus espacios y metodologías de trabajo para lograr la confluencia de todos los distintos imaginarios colectivos con todas sus diferentes vivencias, idiosincrasias, creencias y valores.
Díaz Sarmiento, López Lambraño y Roncallo Lafont (2017), luego de una revisión conceptual de la clasificación y las características distintivas de los baby boomers, X y millennials, explican:
Conviene que las empresas y la sociedad se preparen para hacer el relevo generacional, de tal forma que aprovechen la ventaja competitiva que brinda tener varias generaciones conviviendo en el mismo lugar para no perder el conocimiento que brinda la experiencia de los baby boomers y aprovechar los conocimientos, ímpetu, preparación y juventud de los millennials. Brindar a nivel empresarial la oportunidad de enseñar y aprender unos de otros a nivel generacional puede ayudar a romper las barreras que se crean en las relaciones laborales por la convivencia generacional (p. 188).
Desde esta perspectiva, cada generación que convive aporta un valor agregado al espacio. Las investigadoras aportan una visión de la convivencia intergeneracional en la que no es necesario ceñir todo el funcionamiento organizacional al imaginario colectivo de una generación (la generación Y), sino buscar la manera de consolidar equipos intergeneracionales, para lograr que el todo sea más que la suma de las partes.
La profunda diversidad en los ámbitos organizacionales puede generar cuestionamientos, dudas de todo tipo acerca de los modos más apropiados para gestionar y eficientizar los procesos, cuidando de las relaciones humanas. Sin embargo, la tendencia cultural a nivel global abre paso a la diversidad en todas sus formas como parte constituyente en todos los ámbitos. Se comprende que la humanidad es diversa, que las personas son diversas, lo que lleva a pensar en una gestión organizacional en esa diversidad.
Imperial, Mondeli y Rivera (2016), en línea con Díaz Sarmiento, López Lambraño y Roncallo Lafont (2017), creen que en las organizaciones el desafío se encuentra en retener a todas las generaciones que en ellas conviven. Sostienen que “los gustos, anhelos, valores, expectativas y formas de aprendizaje de todos son diferentes, lo que representa un desafío para el área de Recursos Humanos, en específico, en lo relacionado con la retención de talento” (p. 3). En esta visión integradora, no se busca adaptar la organización a las necesidades de una generación particular, sino captar los talentos (que son individuales) y tomar lo mejor de cada generación en pos de un beneficio superador.
Imperial, Mondeli y Rivera (2016) defienden “una estrategia holística de gestión de talento, que reconozca y sea atractiva para las características, necesidades y motivaciones de distintas generaciones” (p. 4). Por otro lado, proponen una “motivación diferenciada”, con una propuesta de valor para cada grupo, satisfaciendo las necesidades de todos y, al mismo tiempo, alineándolas con los objetivos organizacionales.
Menudo reto será el diseño de este tapiz intergeneracional.
Cambios en las estrategias didácticas del sistema universitario
Las universidades, en cuanto organizaciones, no son ajenas a los cambios de gestión que se producen conforme cambian las generaciones. Los docentes, figuras de autoridad en el aula, comienzan a vislumbrar nuevas formas de transmitir los conocimientos a los fines de lograr el entendimiento de las generaciones que han nacido en un mundo completamente distinto al que los docentes de más de 40 años conocen. Por esta razón, es necesario comprender cómo han cambiado las estrategias didácticas en el sistema universitario y de qué forma los docentes se adaptan a los nuevos modos de gestión educativa. Además, cabe considerar cómo ha cambiado la percepción de los educandos de estas figuras de autoridad y cuáles son los rasgos, los atributos o las características que legitiman la autoridad en el aula.
La nueva gobernanza de los sistemas universitarios
Kehm (2012) incorpora al debate sobre los nuevos sistemas universitarios la noción de “gobernanza”. Explica que
la perspectiva de la gobernanza se centra en cambios en la relación entre Estado, economía y sociedad, lo cual no se tuvo muy en cuenta en las teorías clásicas de dirección, dada la mayor atención prestada al Estado y a una estricta separación entre Estado y sociedad (p. 19).
Con esto, la universidad asume un nuevo rol, mucho más activo, siendo que interactúa con actores públicos y privados y que es incluida dentro de procesos de toma de decisiones en lo que respecta al diseño de políticas públicas, lo que antes era mera competencia del Estado (Kehm, 2012, p. 20).
Un cambio de paradigma es evidente y, con él, no solo cambia la universidad como actor social, sino además sus figuras de autoridad. Kehm (2012) bien señala que “un factor importante en este desarrollo es la profesionalización y la orientación gestora de los líderes de las universidades” (p. 33), por lo que los líderes de las universidades no solo tendrían que adaptarse al nuevo alumnado (de las nuevas generaciones), sino que además deben comprender cómo es la nueva gestión del sistema universitario, qué es lo que significa la gobernanza y de qué manera debe trabajarse en el nuevo entorno.
Un punto importante que señala la autora en su trabajo se asocia a las consecuencias que acarrea la competencia entre universidades, que forman parte de un sistema en constante interacción. Las universidades no solo enseñan; deben también investigar y producir conocimiento científico, puesto que ese es uno de los propósitos que se esperan de ellas. Así, se produce la “erosión del nexo entre docencia e investigación, debido a que los profesores que consiguen captar fondos externos tienden a delegar sus funciones docentes” (Kehm, 2012, p. 41).
En este sentido, interesa a esta investigación la aproximación al concepto de “gobernanza” asociado al sistema universitario, puesto que el liderazgo de los docentes se ve en parte afectado (positiva o negativamente) por lo que se espera de ellos, que trasciende la frontera áulica.
Kehm (2012) muestra evidencia de que, en otros tiempos, la exigencia académica a cargo de los docentes no fue la que debía ser, puesto que estos se encontraban en alguna medida alejados del contexto social en que estaba inmersa la universidad como actor. Remarca que “numerosos docentes no defendieron de modo efectivo la exigencia académica durante las revueltas universitarias de los años sesenta porque carecían de una visión global de la universidad o de una filosofía de la educación superior” (Searle, 1972, citado en Kehm, 2012, p. 82). Y agrega:
Durante los años sesenta, los educadores estaban menos seguros de que valiese la pena defender su tradición y sus valores. Muchos estudiantes se alienaron de la universidad: “no tenían ningún sentido de identificación con la institución, ningún interés en mejorarla y ningún motivo para reclamar poder participar en su funcionamiento” (Jencks y Riesman, 1969, citados en Kehm, 2012, p. 82).
Kehm (2012) recurre a este ejemplo a los fines de mostrar la importancia que tiene el hecho de que los docentes comprendan el contexto social y puedan implementar un liderazgo en el aula que responda a la nueva configuración. Argumenta que el nuevo modelo incorpora elementos neoweberianos, dentro de los que se destaca que el personal docente académico debe desarrollarse y formarse en la dinámica de la gobernanza, que se centra en el ciudadano (p. 157). Los nuevos profesionales que se forman en las universidades deben contemplar esta visión, dada su predominancia.
Hacia una nueva gestión educativa universitaria
La nueva gobernanza de los sistemas universitarios conduce a una nueva gestión educativa universitaria, con “un mejor uso de la totalidad del año académico ampliado, métodos docentes más variados y mejor adaptados y una intensificación del contacto entre docentes y estudiantes” (Kehm, 2012, p. 225).
En la transición a la nueva gestión educativa universitaria, los docentes, líderes en el aula, cambian entonces su forma de enseñar y de exigir, priorizando un contacto más estrecho con los educandos y adaptando los métodos de enseñanza a lo que las nuevas generaciones, los profesionales del futuro, necesitan.
Barbón Pérez y Fernández Pino (2017) señalan:
La integración de la gestión del conocimiento, la ciencia, la tecnología y la innovación como brújula de la gestión educativa estratégica en el ámbito universitario ha dado al traste con los antiguos límites que abrían brechas entre la investigación, el posgrado y la extensión universitaria (p. 51).
Los autores reflexionan acerca de la armonización de prácticas de gestión educativa estratégica en la integración de la gestión del conocimiento, la ciencia, la tecnología y la innovación en la educación superior, y reconocen que se han desdibujado ciertos límites entre las funciones del docente, con un marcado papel en el desarrollo estratégico de comunidades y sociedades.
En este sentido, Barbón Pérez y Fernández Pino (2017) enumeran las principales características de aquello que denominan “gestión educativa estratégica” (p. 53):
- Centralidad en lo pedagógico. Esta característica hace foco en una enseñanza y un aprendizaje inclusivos, entendiendo que todos los educandos son parte del sistema.
- Reconfiguración, nuevas competencias y profesionalización. Con ello se apunta al rediseño de las estrategias educativas de acuerdo con el nuevo entorno.
- Trabajo en equipo. No solo por el valor de trabajar en equipo para los educandos, sino también por la importancia de comprender que la universidad es un actor y que todos los que forman parte de ella necesitan conocer la visión y compartirla.
- Apertura al aprendizaje y a la innovación. Tanto para implementar las nuevas estrategias educativas, como para generar nuevo conocimiento y abrir las posibilidades innovadoras a fin de crear oportunidades.
- Asesoramiento y orientación para la profesionalización. Lo que posibilita el contacto más cercano entre docentes y alumnos, y permite reflexiones compartidas que posicionan al docente en un lugar diferente, al tiempo que forman al alumno en su profesionalización.
- Culturas organizacionales cohesionadas por una visión de futuro. Compartir la visión institucional posibilita una mejor organización y tiene impacto sobre el entendimiento entre alumnos y docentes.
- Intervención sistémica y estratégica. Basada en la filosofía institucional, logrando que docentes y alumnos compartan la visión, así como la misión y los valores.
Con esto, la nueva gestión educativa universitaria indicaría que los docentes deben adaptarse al nuevo entorno y, por lo tanto, a las creencias, los valores y los comportamientos de las nuevas generaciones, que son los profesionales del mañana.
Las nuevas generaciones en la universidad
Loayza Acosta (2017) explica:
La Teoría de Generaciones cobra relevancia en estos tiempos toda vez que en la mayoría de empresas e instituciones los trabajadores pertenecen a diferentes generaciones, cada uno con diferentes gustos, preferencias, comportamientos y expectativas. Y esas diferencias hacen que la convivencia entre personas de diferentes generaciones sea cada vez más desafiante (p. 204).
Desde su óptica, en lo que respecta a ámbitos laborales con una alta profesionalización, la convivencia de generaciones en el trabajo implica un desafío que comienza en la universidad, donde los profesionales son formados.
Así, la convivencia entre generaciones ya se da en el ámbito universitario, antes de graduarse los educandos, convertirse en profesionales y trabajar como tales dentro de organizaciones. Ibáñez et al. (2008) lo sostienen cuando afirman que “la cohorte de estudiantes que en la actualidad cursan sus estudios en la universidad está integrada principalmente por jóvenes nacidos entre 1990 y 2000” (p. 2). Y agregan que, desde hace más de 10 años, son objeto de estudio tanto en Europa como en los Estados Unidos. “El interés que motiva las investigaciones que tienen como objeto a esta generación se relaciona principalmente con las diferencias que presentan en cuanto a sus valores, creencias y estilos de trabajo y aprendizaje con respecto a generaciones anteriores” (Ibáñez et al., 2008, p. 2).
Partiendo de esta base, describen las características de la generación Y con respecto a los estudios de educación superior. Indican que “su anclaje sociohistórico les confiere modos de aprendizaje y estilos laborales particulares, novedosos con respecto a lo conocido hasta el momento” (Ibáñez et al., 2008, p. 2), y que, siguiendo a Taylor (2005), sus características se deben a la influencia de la posmodernidad. Este último punto es crucial, ya que “los jóvenes millennials se han formado en este contexto sociohistórico de crítica a los métodos y valores gnoseológicos de la modernidad, por lo cual tienden a valorar las opiniones y preferencias personales por sobre la verdad o la razón o la ciencia” (Ibáñez et al., 2008, p. 3).
Así, luego de analizar estudios anteriores, Ibáñez et al. (2008) distinguen dos características principales en los millennials:
- Por un lado, su cultura de cliente-servicio (p. 3).
- Por el otro, el hecho de haber nacido y haberse educado en un entorno con una fuerte impronta tecnológica, que atraviesa sus vidas cotidianas (p. 3).
De acuerdo con estos dos atributos de la generación Y, su forma de interpretar y experimentar la educación superior se asocia también a la cultura de cliente-servicio y a la fuerte impronta tecnológica. Los millennials “consideran que la educación es una mercancía para ser adquirida y consumida” (Ibáñez et al., 2008, p. 3). Esto deviene en rasgos particulares que los identifican:
… esperan que su acercamiento al conocimiento sea lo más rápido, entretenido y sencillo posible, al tiempo que buscan maximizar la relación tiempo de estudio / resultados obtenidos: aspiran a reducir lo más posible el primero al tiempo que incrementan los segundos […] prefieren la práctica a la teoría, las tareas grupales a las individuales y la información en formato digital a los libros (Ibáñez et al., 2008, p. 3).
A estas características se añade que:
… poseen escasa habilidad para resolver problemas, para seguir una argumentación o una demostración. Esto se debe principalmente a que muestran dificultades para tener presentes simultáneamente todos los pasajes lógicos de un desarrollo hasta llegar a la conclusión. Presentan, además, dificultades para planificar a largo plazo (Ibáñez et al., 2008, p. 3).
En el ámbito de la universidad, la realidad académica difiere en gran medida de sus expectativas. La brecha se produce a causa de que los rasgos y las competencias de esta generación “no responden a las exigencias de las modalidades de enseñanza y de aprendizaje vigentes en las instituciones de educación superior, propuestas y diseñadas para satisfacer las exigencias de otro momento sociohistórico” (Ibáñez et al., 2008, p. 4).
Los resultados de este choque entre las expectativas y la realidad académica e institucional de las universidades son los altos índices de frustración y la deserción.
Muchos de estos jóvenes sienten que los contenidos, y los mismos docentes y sus prácticas, no responden a sus expectativas y desde ese lugar cuestionan el sistema. De esta manera, los millennials ponen en entredicho desde los parámetros tradicionales de la relación docente – alumno hasta las dimensiones espaciales y temporales de la situación áulica, más ligadas a organizaciones y prácticas de tipo disciplinares (Ibáñez et al., 2008, p. 4).
Cuando se pone en entredicho la relación entre el docente y el alumno, en cierto punto se está cuestionando la legitimidad de la autoridad docente. Los millennials tienen altas expectativas que necesitan satisfacer y, aunque las formas de enseñar se encuentren en una transición hacia nuevas estrategias educativas, puesto que los líderes en materia educativa plantean que los métodos deben adaptarse a las necesidades de las nuevas generaciones, muchas veces la práctica se contradice con ello.
El sistema universitario, a pesar de reconocer la importancia de aplicar estas nuevas estrategias, muchas veces se muestra obsoleto, a causa de que sus docentes han nacido y han vivido de acuerdo con las características de las generaciones anteriores, que parecen haber experimentado un mundo completamente diferente al actual, puesto que la irrupción de la tecnología y el gran fenómeno ligado a ella, conocido como “globalización”, configuraron un modo distinto de vivir. Es decir, la configuración mental o el imaginario social de los docentes de la generación X y de la generación baby boomer muchas veces ocasionan que no puedan implementarse estas políticas universitarias que apuntan a la innovación en los métodos y las técnicas.
Entonces, se producen inconvenientes para hacer efectivas las estrategias educativas, lo que algunas universidades intentan solventar mediante una constante capacitación y actualización de sus docentes. Aunque esto es completamente desigual, ya que cada universidad diseña sus propias capacitaciones y, como la evidencia empírica indica, algunas tienen más recursos que otras, por lo que algunas tienen más posibilidades que otras de formar a sus docentes.
Al momento de adquirir conocimientos, los millennials prefieren una educación rápida y puntual de aquello que les interesa. No encuentran sentido a las carreras largas y se inclinan por los modos de aprendizaje en los que se prioriza la experiencia. Quieren aprender de primera mano, porque desconfían de la verdad que les es mostrada por sus docentes. Ibáñez et al. (2008), argumentando estos rasgos que caracterizan a la generación Y, señalan que “las universidades actualmente tienen ofertas más flexibles, carreras más cortas que permiten articulaciones diversas entre ciclos y niveles, en sus programas curriculares se incrementa el lugar otorgado a la práctica y a la experiencia directa” (p. 4). En sintonía con ello, Cuesta et al. (2008) señalan que “los jóvenes esperan que su acercamiento al conocimiento sea lo más rápido, entretenido y sencillo posible” (p. 202), haciendo alusión a la generación de millennials.
Cuando Ibáñez et al. (2008) afirman que “estas universidades tratan de adecuar la forma y el contenido de la educación a las demandas del consumidor”, sugieren que son las generaciones anteriores las que deben adaptarse a las nuevas, y no al revés.
El mundo ha evolucionado enormemente con la introducción de las nuevas tecnologías y la generación Y, los millennials, los nativos digitales comprenden que los anticuados modos de enseñanza necesitan cambiar, actualizarse, adaptarse a los tiempos que corren.
Nuevas estrategias didácticas para las nuevas generaciones
González Losada y Triviño García (2018) sostienen:
La universidad, hoy en día, pasa de ser un mero vehículo para la trasmisión de saberes a convertirse en el motor del desarrollo y adquisición de competencias profesionales. El profesorado ante esto, y siguiendo la línea marcada por el Espacio Europeo de Educación Superior, tiene el deber de buscar nuevos métodos que mejoren el proceso de enseñanza aprendizaje y lo dirijan hacia la adquisición de dichas competencias (p. 371).
Así, cuando los docentes planifican los contenidos y las estrategias didácticas para que sean aprehendidos por las nuevas generaciones, deben considerar que, en el seno de la enseñanza misma, se adquieren las competencias profesionales que los alumnos necesitarán en el mundo laboral.
En un contexto de cambio de paradigmas, González Losada y Triviño García (2018) afirman que “la Educación Superior debe dar respuesta a una sociedad nueva, más práctica y globalizada” (p. 384). En consonancia con esta respuesta, indican que el cambio es estructural y metodológico, y que las nuevas estrategias didácticas deben colocar al alumno en el centro del proceso de enseñanza-aprendizaje.
Sobre el momento de desarrollar estas nuevas líneas estratégicas, argumentan:
… las estrategias didácticas más recurridas por el profesorado y que […] por tanto le dan mejor resultado en el proceso de enseñanza-aprendizaje son, en primer lugar, las prácticas a través de TICs. La exposición magistral […] se ha visto reforzada al complementarla con otras técnicas, como el uso de medios audiovisuales o preguntas dirigidas […] por último, otra estrategia didáctica […] es el role playing, quizás por un intento de reproducir en nuestras aulas la realidad a la que va a llegar el día de mañana nuestro alumnado (González Losada y Triviño García, 2018, p. 385).
De acuerdo con González Losada y Triviño García (2018), experimentar el aprendizaje, vivir la experiencia es una de las características que debe considerar una estrategia educativa que se adapte a las nuevas generaciones. Además, resaltan el uso de las tecnologías de la información y de la comunicación en el aula, algo que, en otros tiempos no muy lejanos, no parecía posible, cuando, con el surgimiento del teléfono móvil, solía pedirse a los alumnos que no utilizasen el celular en el aula, o incluso que apagasen el dispositivo.
Los tiempos han cambiado vertiginosamente, y con ellos se han transformado las estrategias educativas. Padrón (2013) analiza las estrategias didácticas basadas en el uso de WhatsApp. Sostiene que el aprendizaje móvil (también conocido como mobile learning, por su denominación en inglés), que se realiza mediante un teléfono móvil, es el nuevo paradigma educativo y que “el uso de WhatsApp en la educación, integrado dentro de la estrategia formativa, permite la construcción del conocimiento entre los grupos y mejora la comunicación” (p. 123).
Para Castells et al. (2007), “el elemento clave de la velocidad de difusión ha sido la amplia aceptación de las tecnologías entre las generaciones jóvenes, a medida que la densidad de usuarios de móvil alcanzaba su punto más alto” (p. 206). De esta manera, la incorporación de dichas tecnologías en la vida cotidiana de las nuevas generaciones provoca que conciban los diferentes aspectos de sus ocupaciones, incluida la educación, desde una visión en la que los dispositivos electrónicos son fundamentales.
Sin embargo, como habitualmente ocurre en las transiciones, Padrón (2013) explica que esta incorporación de las TIC a las estrategias educativas genera algunos inconvenientes, asociados a falsas expectativas creadas en un imaginario colectivo que poco tiene que ver con lo que en verdad ocurre:
… los medios tecnológicos no sustituyen el profesor, son meras herramientas educativas; la falta de recursos tecnológicos en los centros educativos y los elevados costos. Igualmente las computadoras, teléfonos y sus complementos se quedan desfasados muy rápidamente; la ilusión de que la introducción de las TIC produce, automáticamente, una mejora sustancial en el proceso de enseñanza-aprendizaje; la necesidad de formación y actualización constante y de un nuevo rol para el profesorado, así como su resistencia al cambio; falta de prioridad de los recursos financieros para el equipamiento; incremento de información recibidas y ausencia de criterios para administrarlas (p. 126).
De este modo, los docentes deberían procurar diseñar estrategias utilizando las nuevas tecnologías como herramienta, como vehículo obviamente, sin caer en la creencia de que estas vayan a suplir su rol.
- A diferencia de lo establecido por la Fundación Universitaria Católica Lumen Gentium, que indica que nacieron entre 1965 y 1980, y del trabajo de Cervetti (2014), que los ubica entre 1964 y 1978.↵









